来源:招商证券策略研究
展望3月,指数空间受限,结构行情为主。3月即将召开两会以及披露十五五规划,市场也会围绕政策预期和落地方向交易。地缘成为影响A股最重要的边际变量,美伊局势走向将会影响后续大宗商品走势和全球宏观逻辑,此外中美之间的沟通交流也是重要事件,市场风格会更加均衡,中小盘可能继续占优,顺周期涨价扩散和AI硬件扩散依然是核心主线。
核心观点
⚑大势研判和核心逻辑:展望3月,指数仍在前期高点附近震荡。由于前期监管释放降温信号和ETF大幅流出,市场不再选择进攻权重股。核心指数在未来一段时间将以震荡为主。政策方面,3月将召开两会,公布全年经济目标和相关财政目标。3月还会披露十五五规划纲要。会议召开和纲要发布将强化对稳增长政策发力的预期,预期差主要集中在政府投资力度;十五五规划第一年将是重大项目加速落地之年。3月是地缘政治变化的时间窗口,美国在中东部署了2003年以来最大的军事力量,美伊局势成为影响3月最重要的事件。除此之外,中美之间的沟通交流也是3月影响市场的未知变量之一。流动性层面,融资余额和量化私募预计依然是市场主力资金,强化了偏中小盘的风格。总体来看,指数空间受限,窄幅震荡的可能性较大,结构行情为主。顺周期涨价扩散和AI硬件扩散依然是核心主线。3月政策催化需关注传统基建和服务业消费政策的加码。
⚑风格与行业配置思路:风格层面,考虑到两会交易、美伊冲突、PPI持续回升、一季度财政支出对宏观流动性的支撑作用及资金面等因素,预计成长价值风格会更加均衡,中小盘可能继续占优,黄金配置价值进一步凸显。推荐指数组合包括:中证2000、科创50、300红利、800材料、黄金等。行业选择层面,展望3月市场处于两会政策前瞻及密集落地+涨价行情持续扩散的核心窗口,配置主线围绕两会前瞻+涨价扩散展开。综合考虑前期表现、估值、交易活跃度、景气变化、政策和事件催化,我们建议重点关注有色金属(工业金属、能源金属、小金属)、基础化工、机械设备(自动化设备、工程机械)、电力设备(电池、电网设备、风电设备)、电子(半导体)、公用事业(电力)等。
⚑流动性与资金供需:3月增量资金有望继续净流入,关注融资资金与ETF的博弈。宏观流动性方面,考虑到央行货币政策支持性立场明确,且3月初两会召开在即,3月资金面预计将继续保持平稳充裕态势。外部流动性方面,1月CPI数据缓解市场对通胀担忧,市场对年内降息预期升温,市场预期6月降息25BP概率为45.9%,美元指数冲高回落,3月有望继续回落。股票市场资金供需方面,2月股票市场可跟踪资金净流出规模明显收窄,新发基金成为主力增量资金。资金供给端,新发偏股基金规模有所回落,ETF净赎回规模收窄,融资资金风险偏好回落转为净流出。资金需求端,重要股东净减持规模缩小;IPO发行规模回落,再融资规模回升,资金需求规模保持平稳。展望3月增量资金有望继续净流入,关注融资资金流入与ETF赎回之间的博弈。
⚑中观景气和行业推荐:盈利预期上调,关注资源品、信息技术与中游制造领域盈利的修复。盈利方面,根据wind一致盈利预测来看,近五周全A/金融/非金融25年盈利增速有小幅上调;全A/非金融26年盈利增速略有上调,金融26年盈利增速预期与前值基本持平。行业方面,近一个月以来农林牧渔的盈利增速上调最为明显,此外煤炭、有色金属、钢铁、社会服务、电力设备、电子、石油石化等板块26年业绩均有不同程度上调。结合目前披露的年报业绩预告和2026年盈利预期来看,电子、计算机、电力设备、国防军工等有望延续高景气,同时社会服务、商贸零售、纺织服饰等消费领域有望受益于低基数和需求修复,景气有望边际修复。景气方面,2月份景气较高的领域主要集中在部分中游制造、消费服务和信息技术领域,其中资源品板块石油价格上涨,金属价格分化;中游制造领域挖机销量改善,锂原材料边际上涨;消费服务板块民航飞机利用率同比修复;金融地产中商品房销售仍在低位,公用事业领域燃气价格下行。3月推荐重点围绕两会政策前瞻+涨价扩散领域布局,典型行业关注有色金属(工业金属、能源金属、小金属)、基础化工、机械设备(自动化设备、工程机械)、电力设备(电池、电网设备、风电设备)、电子(半导体)、公用事业(电力)等。
⚑赛道及产业趋势投资:美股软件股“通杀”事件复盘与展望,AI 重构下的行业变局。2026年以来,美股软件股遭遇剧烈抛售,以IGV US ETF为代表的美国软件相关股票自2025年9月以来跑输大盘超35%。截至2026年2月,其预期市盈率从峰值约40倍压缩至20.4倍,历史上相对于标普500指数的50%溢价已转为5%的折价。这场抛售潮由Anthropic推出Claude CoworkAI插件工具直接触发,本质是市场对软件行业长期增长逻辑、商业模式及估值模型的根本性重估。短期看,行业仍处于估值重构的调整期;长期而言,AI并非简单替代软件,而是推动行业向智能化服务平台转型,美国市场面临结构性分化,而中国SaaS行业凭借数字化转型红利与政策支持,有望走出差异化发展路径。
风险提示:政策理解不全面,经济数据不及预期,海外政策超预期收紧。
01
2026年2月简明复盘与2026年3月核心观点
1、2月简明复盘——指数震荡,涨价扩散
在上个月的月度观点报告中,我们写道“在前期监管释放降温信号和ETF大幅流出后,市场在未来一段时间将会以震荡为主,顺周期涨价扩散和AI在春节前后普及预期成为市场的重要主线。……顺周期涨价品种,半导体光模块为代表的AI链依然是景气趋势之所在。市场风格进一步转向顺周期。政策层面,由于2026年是逢六逢一的五年规划第一年,也是政策落地的大年,围绕政策落地的交易机会此起彼伏。总体来看,市场在2月以震荡为主,节后指数有望强于节前。轮动加快可能是2月最重要的特征”。
最终2月指数走出了震荡为主,分化加剧的局面。其中,上证指数小幅上涨1.1%,沪深300小幅上涨0.1%,WIND全A指数上涨2.3%。中证2000、中证1000指数表现相对较强。大盘成长、300质量表现相对较差。市场围绕资源、科技的局部领域进行交易,传统核心资产相对承压。市场也不愿意在权重指数上与重要机构投资者做对手收盘。小盘风格在持续的量化基金流入和结构融资余额流入的作用下表现较强。

在上个月的月度观点报告中,我们写道“市场阶段性会围绕商业航天、AI算力及应用等主题进行交易,同时由于涨价的扩散,市场也会继续在以石油石化、建材、钢铁、化工、白酒等涨价领域进行阶段性交易。推荐重点围绕顺周期+科技领域布局,同时随着春节临近和政策的持续助力,增加对部分可选消费的关注。典型行业如电子(半导体)、传媒(广告营销、游戏、影视)、机械设备(自动化设备、工程机械)、电力设备(电池、电网设备、光伏设备)、基础化工、社会服务等”。
最终,市场的选择与我们推荐的思路基本类似,由于大宗商品价格大涨,顺周期涨价品种扩散到钢铁、新能源、建材等领域,机械、煤炭、化工表现也较好。我们提出的“逢六逢一顺周期、涨价扩散”等观点在不断被验证。
而表现较差的行业主要是一些受ETF流出影响较大的板块,依靠内需的板块,包括银行、非银金融等。
整体来看,顺周期涨价和以AI硬件扩散的产业趋势依然是当前市场的主攻方向。

2、3月核心观点——地缘加剧、资源科技
展望3月,指数仍在前期高点附近震荡。由于前期监管释放降温信号和ETF大幅流出,市场不再选择进攻权重股。核心指数在未来一段时间将以震荡为主。政策方面,3月将召开两会,公布全年经济目标和相关财政目标。3月还会披露十五五规划纲要。会议召开和纲要发布将强化对稳增长政策发力的预期,预期差主要集中在政府投资力度;十五五规划第一年将是重大项目加速落地之年。3月是地缘政治变化的时间窗口,美国在中东部署了2003年以来最大的军事力量,美伊局势成为影响3月最重要的事件。除此之外,中美之间的沟通交流也是3月影响市场的未知变量之一。流动性层面,融资余额和量化私募预计依然是市场主力资金,强化了偏中小盘的风格。总体来看,指数空间受限,窄幅震荡的可能性较大,结构行情为主。顺周期涨价扩散和AI硬件扩散依然是核心主线。3月政策催化需关注传统基建和服务业消费政策的加码。
从基本面的角度来看,目前高频数据显示经济运行仍然平稳,目前需要等待两会和十五五规划纲要落地后,各种政策加速落地后带来的经济边际改善。1月金融数据触底反弹,M1增速反弹,新增社融增速反弹,2026年是五年规划第一年,五年规划重大项目的落地,有望推动政府支出和投资明显回暖。从总需求的角度来看,2026年一季度总需求增速转正的概率较大,基本面是支撑指数的重要力量。
当前,地缘成为影响A股最重要的边际变量,我们在最新发布的深度报告《美元的黄昏:黄金的影子锚归来与A股地缘新框架——A股投资启示录(三十一)》中描述:2022年俄乌冲突爆发以来,全球地缘环境发生了深刻的变化,美国作为全球单一霸权国家地位正在衰落,美元内在价值大幅贬损,美元体系的资产定价框架迎来巨大的挑战。2026年美伊冲突成为这一趋势中重要的事件节点。美国即将发动对伊朗的军事打击。但这里存在一个深刻的威慑悖论:真正有效的军事威慑,无需实际使用。一旦需要通过实际军事行动来“证明”威慑力,本身就意味着威慑已经部分失效。战事一旦开启,只有完美实现军事目标,才能修复信用。任何其他结果——无论是浅尝辄止还是陷入持久战——都将成为美元信用新一轮贬值的注脚。更关键的是,如果此次行动无法重振美国在中东的军事公信力,“石油美元”体系这一美元信用存在的核心支撑便将面临根本性动摇。当前大国博弈的背景下,传统经济分析框架需要加入地缘因素,资源争夺,科技竞争成为时代的主旋律。第一是资源与硬通货资产,包括黄金等传统贵金属以对冲货币风险,以及服务于AI、新能源革命的关键战略性矿产,它们是大国竞争的战略生命线。第二是核心科技资产,如AI与半导体、商业航天、可控核聚变等,这是驱动生产力革命、决定竞争胜负的引擎。第三是安全资产,其需求源于“国家订阅制”,涵盖国防军工、网络安全、关键基础设施等领域,提供穿越周期的确定性。
从流动性的角度看,居民资金仍在持续流向股票市场。融资余额、私募基金备案规模的持续攀升,也是这一轮资金入市的主要渠道。由于赚钱效应积累,这一趋势没有发生变化。但是由于重要机构投资者在1月大幅抛售以沪深300为代表的宽基ETF,避免指数走向过热。因此,市场资金会尽可能避开权重指数。这使得指数整体上行斜率变缓,不同风格指数分化加剧。总体来看,目前市场仍然是量化基金和融资投资者主导。人民币在前期大幅升值,在过往经验里面,会推动外资入市,但是这一轮情况也许会不同。需要密切关注升值效应持续后,一旦两会召开,经济预期转暖,外资是否会流入。
结合近期基本面、政策面、流动性等多方面因素,我们认为3月在市场在未来一段时间将会以震荡为主,主要指数仍然呈现分化的格局,偏顺周期、偏科技风格将会相对占优。3月政策的边际变化有望带来新的交易热点,重点关注西部传统基建和新基建领域政府主导投资的领域。而资源涨价扩散,AI算力硬件依然是中期最重要的交易主线。
产业趋势和赛道选择层面,3月重点关注五大具备边际改善的赛道:化工、锂矿、国产算力、半导体设备、海外算力。
风格层面,考虑到两会交易、美伊冲突、PPI持续回升、一季度财政支出对宏观流动性的支撑作用以及资金面等因素,预计整个市场的成长价值风格会更加均衡,中小盘可能继续占优,黄金配置价值进一步凸显。推荐指数组合包括:中证2000、科创50、300红利、800材料、黄金等。
行业层面,展望3月,市场处于两会政策前瞻及密集落地+涨价行情持续扩散的核心窗口,配置主线围绕两会前瞻+涨价扩散展开。两会方面,结合十五五规划及目前地方两会内容,政策确定性强的新质生产力、新能源、民生服务板块,以及需求回暖的消费、基建、先进制造板块,预计将成为两会期间的核心关注方向。涨价方面,在资源民族主义抬头、美伊等地缘局势升级、地产政策和重大项目落地预期、供应链扰动等多因素影响下,预计行情仍将持续,重点关注:(1)AI需求驱动的芯片及上游原材料;(2)地缘局势及出口管制等推升的石油、有色金属、新能源材料;(3)下游需求修复,供需结构改善带来的化工品、农产品价格上涨。本期推荐关注有色金属(工业金属、能源金属、小金属)、基础化工、机械设备(自动化设备、工程机械)、电力设备(电池、电网设备、风电设备)、电子(半导体)、公用事业(电力)等。
港股方面,3月有望呈现先抑后扬的走势。结构上推荐 “哑铃策略”,重点关注AI科技、有色金属、以及高股息板块。就恒生科技而言,其估值底和政策底逐步夯实,流动性冲击最大的阶段已经结束,基本面拐点仍需确认,关注市场对恒生科技盈利预期的修正和美联储政策预期变化带来的催化。
3、3月核心关注点——两会,十五五规划纲要,全球资产价格波动
(1)两会政策
全国政协十四届四次会议于2026年3月4日在北京召开,十四届全国人大四次会议于2026年3月5日在北京召开。需要关注GDP增速目标,赤字率、专项债规模等指标。也需要关注今年政府工作的产业重点方向。
(2)十五五规划纲要
逢六逢一是五年经济规划的首年,在这一年的3月中旬全国人大四次会议审议通过并发布,因此,今年3月中旬大概率会发布十五五经济规划的纲要。需要关注这份规划纲要相较此前公布的《中共中央关于制定国民经济和社会发展第十五个五年规划的建议》的增量信息和边际变化。
(3)美伊冲突
2026年,美国在中东地区部署了自2003年伊拉克战争以来最大的军事力量,包括福特号和林肯号双航母打击群以及规模空前的海空联合兵力。美国目前已经发动了对伊朗的军事打击,并且炸死了伊朗最高领袖哈梅内伊,地缘冲突升级。后续需要关注美伊冲突的持续性和进展。对于黄金原油,航运的影响较大。
02
大势研判核心逻辑
展望3月,指数仍在前期高点附近震荡。由于前期监管释放降温信号和ETF大幅流出,市场不再选择进攻权重股。核心指数在未来一段时间将以震荡为主。政策方面,3月将召开两会,公布全年经济目标和相关财政目标。3月还会披露十五五规划纲要。会议召开和纲要发布将强化对稳增长政策发力的预期,预期差主要集中在政府投资力度;十五五规划第一年将是重大项目加速落地之年。3月是地缘政治变化的时间窗口,美国在中东部署了2003年以来最大的军事力量,美伊局势成为影响3月最重要的事件。除此之外,中美之间的沟通交流也是3月影响市场的未知变量之一。流动性层面,融资余额和量化私募预计依然是市场主力资金,强化了偏中小盘的风格。总体来看,指数空间受限,窄幅震荡的可能性较大,结构行情为主。顺周期涨价扩散和AI硬件扩散依然是核心主线。3月政策催化需关注传统基建和服务业消费政策的加码。
1、两会前瞻以及政策支持方向
展望两会,我们认为主要有2026年全国经济增速或设为区间增速。从今年地方两会召开情况来看,有7个地区设置了区间增速目标,其中不乏有经济大省如浙江、广东、安徽等。浙江将经济增速目标由去年的5.5%左右,改为了5-5.5%;广东将经济增速目标由去年的5%改为了4.5-5%;安徽与浙江相似也将经济增速目标由去年的5.5%以上,改为了5-5.5%。

除此之外,CPI目标或并不会进一步下调,而是维持2%的水平。去年地方两会中,各地将居民消费价格涨幅纷纷从3%下调至2%,与全国下调幅度一致。今年,各地均维持了2%的涨幅预期,并未进一步下调。因此,我们预计在全国两会中,CPI目标或也维持与去年同一水平。

除此外,财政方面,对比2025年与2024年中央经济会议表述,我们判断,2026年的财政增量相较于2025年幅度有所收窄。今年财政赤字率大概率维持4%,专项债及特别国债相较于去年的增幅或比较有限。

消费方面,去年中央经济工作会议提到“制定实施城乡居民增收计划”、“优化‘两新’政策实施”、清理消费领域不合理限制措施,释放服务消费潜力”。截至目前,两新政策已于年初顺利接续,但城乡居民增收计划尚未颁布。因此,后续两会期间或有进一步部署值得期待。
投资方面,去年中央经济工作会议提到“推动投资止跌回稳,适当增加中央预算内投资规模”,叠加2026年为十五五规划的开局之年。因此,两会期间或有更多聚焦推动投资增长的政策出台,值得期待。

产业政策方面,除新质生产力、人工智能外,双碳相关进展也值得重点关注。去年底,韩文秀曾指出“明年是从能耗双控全面转向碳排放双控的第一年,要积极稳妥推进碳达峰,深入推进重点行业节能降碳改造,加强全国碳排放权交易市场建设,培育氢能、绿色燃料等新的增长点,建设一批零碳园区、零碳工厂。”因此,各类双碳相关政策值得重点期待。

2、两会前后风格表现的历史规律
▶ 市场表现
从2010年至今历史统计来看,A股在两会前两周、前一周表现较好,两会期间表现略差,会后上涨概率提升。具体来看,A股市场偏中小风格的宽基指数在两会前上涨概率较高,中证1000和中证500上涨概率均超过50%,两会前两周二者区间平均收益率超过3%,前一周平均收益率则超过1%。两会期间,各大宽基指数上涨概率均有所下降。两会结束后一周和后两周,主要宽基指数上涨概率均超过50%,其中中证1000、中证500、创业板指上涨概率达64%。

▶ 风格表现
A股在两会前后存在一定日历效应,具体表现为两会前后两周小盘风格总体占优。具体来看,两会召开前两周至两会结束后两周,A股市场偏小盘风格总体占优,小盘价值和小盘成长相对万得全A分别具有一定超额收益。会议结束一个月后小盘占优的风格逐渐分化,小盘风格优势不明显。究其原因,两会召开前,市场往往对稳增长政策和产业政策抱有一定的预期,两会政策博弈之下,融资资金活跃,市场风格整体偏小盘风格。

▶ 行业表现
行业表现层面,两会前后基础化工、有色金属、建材等顺周期行业表现突出。具体来看,两会前两周多数行业上涨概率大于50%,纺织服饰、公用事业、有色、化工等上涨概率超过80%;两会前一周行业上涨概率普遍较高,其中公用事业、纺织服饰行业上涨概率高于80%;

两会期间通信、食品饮料、美容护理上涨概率高于50%。两会结束后一周和后两周,上涨概率较高的行业逐渐切换为房地产、建筑建材、美容护理、家用电器等行业。随着两会确定全年经济增长目标,更多稳增长政策出台,顺周期板块上涨概率更高且平均收益也相对较高。

从2010年至今历史统计来看,A股在两会前两周、前一周表现较好,两会期间表现略差,会后上涨概率提升。风格方面,A股在两会前后存在一定日历效应,具体表现为两会前后两周小盘风格总体占优,成长价值相对均衡。究其原因,两会召开前,市场往往对稳增长政策和产业政策抱有一定的预期,两会政策博弈之下,融资资金活跃,市场风格整体偏小盘风格。但是随着两会结束,稳增长政策逐渐落地,顺周期板块上涨概率更高且平均收益相对也较高,化工、有色、建材、房地产等行业上涨概率更高。
3、资产价格传统经济框架的失效和大国地缘竞争新框架的崛起
2022年爆发的俄乌冲突及其后续演变,成为冷战后国际货币秩序的根本性转折点。美西方对俄罗斯实施包括冻结其约2895亿欧元外汇储备在内的极端金融制裁,这一行为产生了划时代的影响:它彻底打破了二战以来“主权资产安全性”这一国际金融体系的基本契约。制裁向全世界传递了一个明确无误的信号,即存储于美元主导体系内的资产,其安全性与可用性不仅取决于市场风险,更取决于地缘政治博弈中的行政命令,即所谓的“可用性风险”。这一事件引发了全球各国央行,尤其是那些担心可能面临类似处境的新兴市场国家,对美元资产信用的系统性重估。
其直接表现是黄金定价逻辑与传统模型的彻底背离。摩根士丹利研究显示,2022年前后,黄金价格与美国实际利率的相关系数大幅下降,与此同时,黄金价格与美国信用总量的相关系数也大幅下降。这意味着,驱动金价的核心力量已从美联储利率政策所代表的机会成本,转向了对美元信用扩张本身的风险对冲需求。黄金与美元开始了实质性的定价脱钩。

全球央行用持续且创纪录的购金行动回应了这场信任危机。2022年至2024年,全球央行年度净购金量连续三年突破千吨大关,远超此前十年年均约473吨的水平。这股购金潮由新兴市场央行主导,并伴随德国、法国等国讨论或实施“黄金回家”运动,强调对黄金物理控制权的战略意义。这一趋势的标志性节点出现在2025年,全球官方黄金储备的总市场价值首次超过了外国官方持有的美国国债总额。这并非法律上的金本位复辟,而是市场与各国决策者在集体心智中,将黄金重新确立为衡量和抵御主权信用风险的“影子锚”。

(1)三支柱的复合崩解:负向螺旋的形成
我们在《美元的黄昏:黄金影子锚归来与A股地缘新框架——A股投资启示录(三十一)》中从制度信用、经济生产力与军事力量三个维度,解剖了美元内在价值衰退的深层机制。三支柱的衰退并非各自独立,而是以互为强化的方式构成了一个自我加速的复合崩解系统:
这是一个闭合的负向螺旋,而非可以被单点修复的线性链条。三支柱的合力崩解,使黄金从“避险替代品”升格为“替代锚点”——这一地位跃迁,是全球资本在美元体系三维失锚之后,对价值储存载体进行理性重新锚定的集体行为。

中美竞争视角揭示了更深刻的维度:美元的相对性贬值,本质上是货币权力格局的结构性转移。

中美竞争优势的悄然转折,使得人民币兑美元汇率在2023年结束了贬值,2025年开始,人民币兑美元开启了长期升值趋势。

综合三支柱崩解逻辑与中美竞争视角,美元内在价值的变动可以表述为双重侵蚀模型:

分子代表美元的绝对内在价值——三支柱同步衰退,分子持续萎缩;
分母代表美元在货币权力格局中的相对竞争地位——中国在实体生产、贸易网络与制度替代上的全面崛起,分母持续扩大。
分子萎缩与分母扩大的同步作用,产生双重侵蚀效应。 这正是2022年美元兑黄金贬值深度与持续性超出传统模型预测的根本原因:传统模型只捕捉了分子端的变化(通胀、利率周期),而忽视了分母端正在发生的结构性移动。
第一,2022年是历史性转折点,而非周期性波动。触发这一价格表现的结构性驱动力具有不可逆性,标志着单极货币秩序从“制度性稳固”进入“制度性动摇”阶段。
第二,从双重侵蚀模型看,短期来看,全球货币体系转为多元化货币格局——黄金、人民币、欧元共同构成去中心化的储备体系,美元在其中依然扮演角色,但已不再享有垄断溢价。
第三,对黄金而言,这意味着战略地位的长期性提升。在单极体系向多极体系过渡的历史窗口期,黄金作为“无对手方风险、无主权捆绑”的价值载体,将持续获得结构性溢价——这正是特里芬悖论的当代演变:当储备货币国无法自律,体系便自发地向非主权资产寻求锚定。
货币霸权的兴衰,从来不是由某一场战争或某一次危机决定的,而是由制度信用、经济生产力与军事力量三者的长期消长所共同书写的。理解这一点,是在未来复杂货币格局中保持清醒认知的基础。
理解了这一逻辑,便掌握了研判黄金价格走势的核心密钥。美元信用的消长,本质上是黄金定价的隐形锚点——若美元信用持续侵蚀,黄金的货币替代属性将被不断激活,价格重心亦将随之系统性抬升;若美元信用遭遇断崖式瓦解,一如苏联卢布覆灭前夕的历史情景,则以美元计价的黄金将突破任何传统估值模型的想象边界,呈现出一种近乎奇点式的价格跃升。反之,若美国能够在主权信用货币三支柱的核心领域——财政纪律、制度公信与国际秩序主导权——实现实质性的信用重建,黄金的避险溢价将逐步收敛,上行动能亦将随之熄灭。由此可见,主权信用货币三支柱分析框架,已超越传统供需范式与技术分析的局限,成为穿透资产价格迷雾、把握宏观定价逻辑的全新思维底层。
随着2022年后美元相对黄金大幅贬值,黄金的传统定价模型框架全面失效。我们在前文中分析了从制度信用支柱,经济生产力支柱还有军事力量支柱三个角度分析了美元在2023年之后内在价值大幅贬值的逻辑。而全球货币的锚——美元也逐渐进入谢幕的阶段。展望2026年及以后,在美元内在价值持续削弱的背景下,黄金作为衡量其他资产内在价值的“准绳”功能亦将显著回归。
(2)黄金影子锚的归来
当黄金重新确立其作为“影子锚”与价值准绳的地位时,以黄金为计价单位来衡量其他大宗商品与金融资产,便能清晰地揭示出全球价值体系正在经历的根本性重估。
1970年代之前,原油价格相对稳定,整体波动不大,1967年第三次中东战争开始,中东国家开始尝试使用原油作为武器,第四次中东战争影响最大。OPEC阿拉伯成员国为打击支持以色列的国家,实施石油禁运、大幅减产并单方面提价,导致全球供应减少约7%,引发第一次石油危机。1973年后,原油价格中枢明显提升。
进入2001年之后,随着中国需求的崛起,原油价格大幅上涨,再上一个台阶,在2000年代之后,原油价格大多数在40~100美金上下波动。
总体来看,以美元计价的视角来看,原油价格中枢自1973年大幅抬升。

如果以黄金作为计价标准,以黄金计价的原油价格在历史上是明显的中枢波动。从1900年开始,油金比在0.04到0.1这个范围内波动。高于0.1和低于0.04都是由于重大的需求或者供应冲击所导致。这种相对稳定油金比,反映的是地球上原油和黄金的相对资源禀赋的关系。
而当前,油金比处在历史最低附近,接近新冠冲击时的油金比。而当前并没有重大供应冲击。此前原油供应过剩,与伊朗、委内瑞拉的原油通过影子舰队出口有很大的关系。而需求方面,汽车电动化压制了原油需求增长。即便如此,以黄金衡量的原油价格被严重低估。

油作为实体经济的代表,油金比的回升往往是经济向好的信号,从历史数据来看,油金比分别在2001年,2006年,2011年,2016年,2021年前后出现相对底部,此后进入或长或短的上行周期,大概五年左右的周期。

五年周期和中国五年规划似乎存在某种对应关系,而2001年,2006年,2011年,2016年,2021年正好是五年规划的第一年。

除此之外,由于逢“6”逢“1”的年份通常处于党代会召开前一年,也是具有完整经济数据的关键年份,各级地方政府与部委官员往往希望以良好的经济表现迎接党代会召开。在这一背景下,地方政府通常会着力推动房地产投资的企稳回升,从而与基建投资形成共振效应。
历史经验表明,在逢“6”逢“1”年份的上半年,随着重大项目加速开工和地方政府房地产政策趋于积极,往往可以看到地产与基建投资同步出现脉冲式回升,为经济增长提供阶段性支撑。

在中美共振之下,2026年以铜金比,油金比为代表的比值将会出现均值回归,贵金属价格上涨之后,会向着工业品扩散。

人类使用铜的历史十分悠久,在不同的时代,铜币也是重要的货币体系组成部分,以美元衡量的铜价和黄金一样,呈现价格持续攀升的局面。反映了主权信用货币贬值的趋势。

以黄金衡量铜的价格(铜金比)则呈现在10~40之间宽幅震荡的格局,一战和中东战争期间,铜作为战争物资出现过大幅上涨。1980年代之后,美元开始相对稳定,铜金比进入稳定波动的阶段。
1980年以来,铜金比开始稳定在3-8之间,在2010年以来,铜金比波动幅度进一步下调,在多数时候都在4-6之间。而目前铜金比处在历史最低的水平附近。

和油金比一样,铜也是属于工业需求品种,在全球工业需求回暖时,铜金比会中枢回升,而且巧合的是,铜金比也是周期运行在2001、2006年、2011年、2016年、2021年前后出现底部出现明显攀升。目前铜金比也处在周期底部,未来铜金比一旦回升,以美元计价的铜价将会大幅上涨。

美元作为过去几十年全球主导储备和交易货币,市场已经习惯用美元进行计价,2023年之前的美元价值相对稳定,作为计价货币和价值准绳,比较好的反映了不同商品的供求关系。而2023年之后,美元价值的大幅贬值,使得美元作为价值准绳已经失真。尽管目前并没有一个更好的主权信用货币替代美元的地位。但是,从价值稳定的角度,用黄金来衡量不同商品的供求关系,成为未来一个新的趋势。
在这样的背景下,用x金比或者说用黄金来衡量不同商品的价值,成为一个很好的替代选择,可以帮我们穿透不稳定的美元价值,来分析商品真实供需变化。
而当以x金比和黄金作为价值衡量,由于美元依然相黄金大幅贬值,一旦x金比回升,意味着该商品价格将会大幅上行。
当x金比稳定时,当美元三支柱仍然在持续崩塌,那么美元相对黄金还会持续贬值,我们就会发现,很多商品在供求关系没有大的变化,也会随着美元价值贬值大幅上行。
最终,在美元旧旧秩序已死,新秩序尚未建立的当下,分析商品价格不仅仅要分析供求关系,还要分析美元内在价值变化趋势对商品价格的影响。任何削弱美元内在价值的新变化,都会使得美元计价的商品价格同步上行。
(3)旧框架失效的深层逻辑:美元信用崩塌与地缘博弈的共振,传统经济框架逐渐被地缘竞争框架所取代
我们在《美元的黄昏:黄金影子锚归来与A股地缘新框架——A股投资启示录(三十一)》中清晰揭示,美元信用体系的崩塌(制度信用支柱的系统性崩塌)并非孤立事件,而是与全球地缘政治博弈加剧形成共振,共同推动了A股投资逻辑的根本性转变。
美元信用崩塌(2022年俄乌冲突后美西方冻结俄罗斯外汇储备)标志着“主权资产安全不可侵犯”的国际金融基本契约被打破,使“可用性风险”成为全球资产定价的核心变量。这一变化与“地缘裂缝扩大→阵营分化与供应链断裂风险上升→国家安全约束压倒效率优先”的逻辑链条高度一致。
当美元信用体系加速瓦解,全球秩序的底层逻辑正在经历一次深刻的范式裂变——从战后七十余年构建的“规则主导”时代,向更为原始、更为残酷的“权力博弈”格局回归。这一宏观断层的震波,不可避免地穿透国境,在A股市场的定价体系中引发系统性的地基松动。
支撑现代资本市场估值大厦的三大传统假设,正在这一制度环境的剧变中遭受前所未有的侵蚀。
其一,永续经营假设的动摇。在全球产业链重构与地缘政治切割加速的背景下,企业的经营延续性不再仅仅取决于商业竞争力,而是深度嵌套于国家间博弈的政治变量之中。供应链断裂、市场准入关闭、技术封锁等非市场力量,使“永续”的前提充满了制度性不确定性。
其二,盈利最大化假设的失效。当地缘竞争逻辑凌驾于效率逻辑之上,企业的资源配置行为不得不向安全目标、政治合规与战略备冗倾斜,利润最大化让位于生存最优化,传统DCF模型的分子端因此被系统性压缩。
其三,有效市场假设的瓦解。信息不对称在地缘博弈中被人为放大,非经济信号对价格的干扰权重急剧上升,价格发现机制的基础——理性预期与信息自由流动——均受到制度性约束,市场有效性的前提条件正在悄然剥落。
投资者必须清醒地认识到,这绝非寻常意义上的市场短期波动,亦非可以用货币政策或财政刺激加以对冲的周期性调整,而是制度环境剧烈变迁之下,资产定价底层逻辑的结构性迁移。旧框架的坐标系正在失灵,唯有将主权信用、地缘政治与权力博弈纳入分析内核,方能在这场范式重构中重建认知秩序,找到新的价值锚点。
在一个由大国竞争重新定义增长与安全优先级的世界里,传统的周期性思维与行业轮动框架已然失效。未来的资产配置必须植根于新秩序的逻辑——即主权信用重构、科技主权争夺与安全边界重划。基于此,我们构建出以下三条相互关联、层层递进的核心投资主线:
● 资源与硬通货资产:从安全溢价到战略生命线
货币信用体系的动摇,首先催生了对无主权对手方风险的实物资产的安全溢价。黄金的牛市,本质是全球资本对美元及类美元资产进行系统性风险对冲的集体行动。然而,大国竞争,特别是面向未来的AI与高端制造竞赛,将这条主线的逻辑从宏观金融层面,深化至实体经济的战略生命线维度。AI算力的军备竞赛、机器人的大规模产业化、能源结构的绿色转型,其底层是特定关键矿产资源(如稀土、锂、钴、镍、高纯石英等)的史诗级需求。这些资源的供应稳定与定价权,直接定义了国家科技竞争的上限与供应链的韧性。因此,投资于此具有双重含义:一是配置黄金、白银等传统贵金属,以对冲全球货币体系的系统性风险;二是战略性地布局那些服务于下一代科技与能源革命的新石油,即关键战略性矿产。它们不仅是商品,更是大国博弈中的核心战略资产。
● 核心科技资产:大国竞争的胜负手与生产力革命引擎
科技竞争是当代大国博弈最核心的战场,其成果直接决定经济繁荣的制高点与军事安全的主动权。因此,那些代表未来基础生产力方向的核心科技集群,构成了最具爆发潜力的投资主线。这不仅仅是单一的国产替代逻辑,更是参与一场塑造未来百年格局的创新竞赛。
● AI与半导体:这是所有科技竞争的基石。投资应穿透至硬件(先进制程制造、GPU/HBM、半导体设备与材料)、软件(基础算法框架、AI操作系统)与生态(行业大模型、算力调度平台)的全栈能力建设。
● 商业航天与低空经济:这是拓展国家战略空间与通信、遥感等关键能力的新边疆,产业链涵盖卫星制造、火箭发射、运营应用及空天信息服务的全方位突破。
● 可控核聚变等终极能源科技:代表能源的终极解决方案,其突破将重塑全球地缘政治与经济基础。尽管产业化周期较长,但前沿布局具有无法估量的战略价值。
投资于此,本质是投资于国家意志最坚定、资源倾斜最集中、有望实现非线性增长的未来生产力源头。
● 安全资产:“国家订阅制”外延的科技化扩张
此主线定义了在不确定世界中具备最高确定性的需求来源。“国家订阅制” 是一个核心隐喻,意指那些为实现国家安全与战略自主目标而必须持续、刚性采购的产品与服务。其传统核心是国防军工,需求直接源于地缘压力与军事现代化进程。然而,在科技定义安全边界的今天,这一订阅清单已发生科技化扩张:
● 网络与数据安全:成为数字时代的国防。
● 关键基础设施安全:包括电网韧性、金融IT系统、核心工业软件等,确保经济社会运行不被断供。
● 科技安全基础设施:即服务于第(2)条主线中核心科技研发与制造所需的工具链和底座,如工业母机、科研仪器、核心基础软件等。
这些领域的共同特征是:客户高度集中(主要是政府与国企),需求不受经济周期影响,准入壁垒极高,且企业的长期价值与其产品和国家战略需求的绑定深度直接相关。其估值体系应超越短期盈利,更关注其不可替代的战略卡位与持续获得国家订阅订单的能力。
4、地缘政治新变化——美伊冲突展望
(1)美国和以色列对伊朗发动大规模军事打击
2月28日北京时间下午两点左右,伊朗境内伊斯法罕、库姆、卡拉杰和克尔曼沙赫等地传出爆炸声,美国与以色列开始联合对伊朗发动军事打击。五角大楼将美军行动命名为史诗怒火(OPERATION EPIC FURY),以色列方面则将其对伊行动称为狮子咆哮(Roaring Lion/Lion)。结合目前披露信息,美以打击大体包括四个方面:
● 斩首行动:路透社引述以色列官员称,首轮打击主要瞄准伊朗官员,并点名最高领袖哈梅内伊与总统佩泽希齐扬均在打击目标之列。沙特阿拉比亚电视台28日援引以色列消息人士的话说,对伊朗第一阶段打击将持续4天,包括伊朗最高领袖哈梅内伊在内的所有领导人都是打击目标。
● 瘫痪导弹反击能力:美方公开称把重点放在伊朗导弹体系与导弹工业,强调要摧毁其远程打击能力与组织化反击能力。
● 海军力量:有消息指出,伊朗的霍尔木兹海峡港发生空袭,可能瞄准了伊朗海军部队。
● 核能力:特朗普称行动将确保伊朗无法获得核武器。
从打击目的来看,美以双方均表示了政权更迭的目的。具体来看,以色列总理内塔尼亚胡明确表示联合行动旨在创造条件让伊朗人民“掌握自己的命运”并“摆脱暴政的枷锁”;美国总统特朗普虽将直接作战目的定义为“消除迫在眉睫的威胁以保卫美国人民”,但也直接向伊朗民众喊话,称行动结束后由他们“接管政府”,并通过极限威慑要求伊朗武装力量放下武器,实质上指向了推翻现有政权架构的目标。

(2)伊朗全面反击美以
在美以发动打击后不久,伊朗迅速启动代号为“真实承诺-4(True Promise 4)”的全面反击行动,反击包括对以色列境内以及美国在中东地区的多处美军基地。
● 对以色列本土实施高强度直接打击:伊朗革命卫队宣布发动首轮导弹与无人机饱和式攻势,并誓言反击将持续直至敌人被彻底击败。多方快讯显示,伊朗发起了多波次袭击,导致以色列境内多点拉响警报,防空系统处于持续拦截状态。
● 对美国在中东的关键军事基地展开报复性突袭:据CBS援引伊朗半官方法尔斯通讯社报道,打击目标涵盖卡塔尔乌代德空军基地(Al Udeid)、科威特阿里·萨利姆空军基地(Ali Al Salem)、阿联酋扎夫拉空军基地(Al Dhafra)以及巴林美国海军第五舰队基地。路透社随后证实,巴林方面确认第五舰队服务中心遭导弹袭击,卡塔尔方面也报告拦截了来袭导弹。

(3)局势突然升级原因几何?
在本次冲突之前,美伊之间已经分别在2月6日、2月17日以及2月26日进行了三轮谈判。从最新一次谈判来看,美国和伊朗反馈出现明显温差。伊朗及阿曼方面在26日谈判结束后均偏积极,阿曼外长巴德尔27日在华盛顿与美方高层会见后称谈判取得“关键、重要且前所未有的进展”,并表示“和平近在咫尺”。相反,26日后,美方军事信号开始显著增强。其一,美军高强度战备态势再度抬升——“福特”号航母自希腊克里特岛启航后抵近以色列水域,预计停靠海法港,与已在波斯湾部署的“林肯”号共同构成“双航母打击群”;其二,26日晚约20架美军空中加油机抵达以色列本·古里安机场,被普遍解读为提升远程持续空中行动能力、为潜在空袭做准备;其三,美军中东司令部已将对伊军事行动选项上报至总统层级——中央司令部司令Brad Cooper于26日向特朗普汇报行动选项,参谋长联席会议主席Dan Cain出席简报会。伴随上述军事动向,撤离与旅行风险提示在27日快速扩散:美国国务院批准驻以色列使团非紧急人员及家属撤离,并提示未来数天航班供给存在不确定性。
结合近期的事件,局势升级似乎源于谈判陷入僵局,此前据央视新闻报道,总台记者当地时间28日获悉,以色列安全部门消息人士称,以色列和美国过去24小时评估认为,与伊朗没有谈判的可能,所以发动了此次打击。但同时,也有部分的消息来源称,此次行动谋划已久。据第一财经援引CCTV国际时讯,以色列国防官员透露,以色列对伊朗的袭击是与美国协调进行的。据称这次行动已策划数月,发动日期在数周前就已确定。

(4)对市场影响几何?
展望后续市场的影响,关键问题在于前文提到的本次局势的原因到底是什么?若是结合第一类消息,美国的行动源于谈判进入僵局,打击部署源于过去24小时对局势的评估,那么后续很有可能在有限打击后采取缓和姿态;但若是结合第二类消息,本次打击已经筹划数月,日期早已确定好,那么就意味着政权更迭确为打击的真实目的,并非出于警告的目的,那么这意味着本次打击仅仅是后续一连串军事行动的开始。
■ 情形一:美国的行动源于谈判进入僵局 ----- 打击后或局势趋于缓和后谈判重启
若是此类情形,那么后续很有可能在有限打击后采取缓和姿态。具体可以参考去年以色列和伊朗的十二日冲突。具体来看,2025年6月13日凌晨,以色列对伊朗境内核设施与军事目标发动大规模空袭,击杀多名高级军事指挥官与核相关人员,是十二日冲突的开始。
十二日冲突可以分为三个阶段:第一阶段以色列方先发制人,击杀多名高级军事指挥官与核相关人员、空袭炼油厂等能源设施、空袭伊朗国防部总部、核项目总部、伊斯法罕核设施、导弹存储/发射设施等。第二个阶段,双方互相打击战略象征目标及能力节点。第三个阶段,美国对福尔道、纳坦兹、伊斯法罕三处核设施实施打击,伊朗选择可控报复,在提前通知的情况下,打击美方的卡塔尔基地后停火。
回顾2025年6月冲突后的资产表现,市场呈现出清晰的“恐慌爆发—分歧发酵—回归理性”三阶段规律:冲突前一周至爆发当天,避险情绪驱动“金油双涨”,布油累计涨幅超13%,黄金同步上行,涨幅约4%。而全球股市普遍承压下跌;随后一周,市场焦点转向供应链中断担忧,原油运输指数飙升16%成为表现最强资产,油价维持高位,市场避险情绪有所收敛,风险溢价迅速回吐,金价回落,但股市仍然处于震荡,但跌幅并未进一步大幅扩大;而至一个月后,随着局势未进一步失控,股市利空出尽开启反弹,韩国综指等风险资产涨幅甚至超过9%,显示地缘冲击多为短期脉冲。

■ 情形二:本次打击实际已经筹划数月 ----- 政权更迭或为真实目的,后续关注区域局势升级的风险
若是此类情形,那么意味着此前美国和伊朗的谈判实则为战术性拖延,本质是为了美国与以色列更好的做出打击部署和计划做准备。如果是这种情形,这意味着本次打击的真实目的或确涉及政权更迭,那么本次打击大概率是后续一连串军事打击的开始。如若是这种情形,需关注后续是否陷入区域局势升级的风险,则可参考此前俄乌战争后的各类资产表现。
回顾2022年俄乌冲突爆发后的资产走势,市场经历了一场从误判闪电战到定价持久战的剧烈重估。具体来看,冲突前一周至爆发当天,因市场普遍预期战争将速战速决,风险资产出现短暂反弹(纳斯达克当天涨3%),油价涨幅温和;然而随着战事陷入胶着,一周后,原油运输指数在一周内疯狂飙升106%,ICE布油单周暴涨17%,黄金白银同步企稳上行,白银涨幅高于黄金;一个月后,随着战争长期化与能源危机确立,布油月涨幅扩大至28%,原油运输指数虽回落但仍维持53%的高位,而全球股市出现显著分化——美股在流动性预期下强劲反弹,但地缘邻近区及新兴市场则因能源成本飙升和贸易受阻而表现低迷。因此,如若后续短期难以解决冲突,能源与航运将走出独立的牛市,而不同地区的权益市场面临结构性分化。
若本次美伊谈判实为战术性拖延以掩护军事部署,且打击目标直指政权更迭,后续需关注区域局势升级的风险,鉴于中东在全球能源供应中的权重高于俄罗斯,若伊朗封锁霍尔木兹海峡或油田遭持续破坏,原油与航运指数的涨幅恐或大幅超过2022年水平;此时,黄金也有望开启长牛行情。因此,若确认为长期冲突开端,策略上应坚决超配“战争通胀”组合(原油、航运、金银),同时规避地缘敏感区及高估值风险资产,做好迎接全球宏观格局从“低通胀增长”转向“高通胀动荡”的准备。

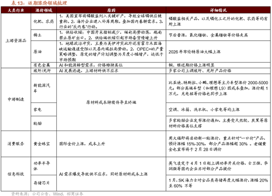
5、多因素驱动涨价行情持续扩散
年初以来在资源民族主义抬头、美伊等地缘局势升级、地产政策和重大项目落地预期、供应链扰动等多因素影响下,涨价行情不断演绎和扩散。近期涨价商品主要集中在:1)AI需求驱动的芯片及上游原材料;2)地缘局势及出口管制等推升的石油、有色金属、新能源材料;3)下游需求修复,供需结构改善带来的化工品、农产品价格上涨。

● AI需求驱动的芯片及上游原材料
受益于AI模型快速迭代以及AI应用使用人数增多,推理、存储、算力需求旺盛,芯片供不应求,叠加上游原材料成本攀升,DDR5、DDR4、NAND FLASH、WAFER价格持续上涨。截至2月26日,8Gb DDR4、16Gb DDR4、16Gb DDR5价格月环比分别上涨6.15%、0.71%和7.27%。当前涨价产品已经逐步从存储芯片蔓延至被动元件、封测、代工等全产业链环节,2026年年初以来,头部厂商密集发布涨价函,包括MCU、Norflash、5nm以下制程的晶圆代工、KGD、NAND等产品。终端消费电子成本压力抬升,涨价在即,国内主流手机厂商已拟定于3月初启动新一轮产品价格调整。另外,光通信价格也有上涨,1月中国市场G.652.D单模光纤均价创2020年以来新高,超40元/芯公里。往后看,AI产业爆发式增长持续驱动算力、存力、推力需求,弱美元和资源民族主义背景下叠加金属供给长期约束,金属价格有望继续抬升,TMT硬件涨价有望延续至今年年末。

● 地缘局势及出口管制等推升的石油、有色金属、新能源材料
由于美伊等地缘局势紧张推升风险溢价,近一个月国际油价反弹。截至2月25日,OPEC一揽子原油价格月环比上涨10.33%至69.29美元/桶,Brent原油、WTI原油现货价月环比分别上涨3.59%和7.12%。往后看,地缘政治风险上行导致的溢价仍有一定支撑。

有色金属价格普遍走强,其中小金属及稀土价格持续强势,贵金属维持高位震荡,工业金属结束短期调整普遍反弹,能源金属近一周涨幅相对较高。具体来看,截至2月26日,黑钨精矿、钼精矿、精铟受益于出口管制或环保限产等原因导致的供给收缩,下游军工、TMT等新兴领域需求旺盛,以及美国启动战略性关键矿产储备计划推动,价格月环比分别上涨39.74%、9.41%和21.99%。稀土方面,受益于我国对日加强出口管制推动海外补库需求,截至1月26日氧化镧价格月环比上涨15.54%,截至2月25日,氧化镨钕价格月环比上涨31.30%。贵金属方面,截至2月25日,受益于美伊等地缘局势不确定性推动避险情绪升温,黄金、白银期货收盘价周环比分别上涨4.33%和17.26%。工业金属方面,受益于供需紧平衡与宏观情绪回暖,铜、铝、锌、铅近一周价格均有小幅上涨。由于津巴布韦暂停锂矿出口、刚果(金)钴出口配额缩减、印尼收紧锡矿出口等供给扰动影响,截至2月26日,锂、钴、锡价格周环比分别上涨8%、4.93%和9.84%。往后看,大国对关键矿产资源的争夺短期难以结束,稀土、钨、锂等战略性金属持续性更强,工业金属供需紧平衡,叠加与金价比处于历史较低水平,仍有较高上涨空间。

新能源材料方面,近一周价格多数上涨,碳酸锂、氢氧化锂涨幅居前,主要因为上游供给端受津巴布韦出口禁令冲击,叠加锂矿节后复产缓慢,而需求端受益于下游新能源和储能需求旺盛,形成供需缺口担忧。截至2月26日,碳酸锂、氢氧化锂价格周环比分别上涨20.38%和18.48%,三元材料、电解钴价格周环比分别上涨5.26%和3.07%,电解镍、电解锰价格涨幅超过1%。往后看,行业需求短期逐步旺季,中长期景气,供给扰动风险上行,涨价持续性和确定性较强。

● 下游需求修复,供需结构改善带来的化工品、农产品价格上涨
化工方面多数产品陆续开始涨价,近一个月己二酸、燃料油、天然橡胶、苯酚、丁酮、TDI等涨幅居前,主要受益于反内卷政策持续推进,产能持续出清,叠加节前部分装置检修,行业开工率下行,供给下行,另外原油价格上涨推动成本上行,形成一定支撑。截至2月25日,己二酸、丁酮现货价月环比分别上行14.69%、8.20%,截至2月26日,燃料油、天然橡胶、苯酚、TDI价格月环比分别上涨7.02%、5.51%、8.32%、6.07%。此外,涤纶长丝、己内酰胺、纯苯等近一个月涨幅超过4%。
往后看,反内卷背景下化工供需结构持续改善,叠加今年中美周期有望形成共振,行业涨价处于初期阶段,细分领域中,农化制品受益于节后春耕用肥需求启动价格有望持续上涨,涤纶长丝受益于中美关税预期稳定或有下降,下游纺织出口需求回暖,持续性较强,制冷剂供需紧张格局未变,基本面有较强支撑。


农产品受益于春节需求旺季,终端备货意愿较强,近一个月价格多数上涨。截至2月26日,棉花、菜籽油、黄玉米期货结算价月环比分别上涨5.68%、0.36%和1.87%。截至2月25日,金针菇价格指数月环比上涨4.12%。往后看,节后行业需求转弱,国内供给较为充足,涨价持续性较弱。
此外,钢铁下游需求偏弱,价格上涨动力不足;煤炭受国际煤价波动影响有所上涨,截至2月25日,广州港澳洲煤库提价月环比上涨15.08%,黄骅港动力煤平仓价月环比上涨6.92%,主要因为印尼减产和出口扰动影响供给,澳洲受制于天气影响短期运输受阻,短期供需错配价格上涨,持续性偏弱。
整体上看,锂原材料、工业金属、小金属、化工、电子产品涨价持续性更强,石油在地缘风险溢价加持下价格仍有较强支撑,而部分钢铁、农产品短期虽有涨价但持续性有待验证,周期建材需求持续低迷,若重大项目落地超预期或有短期行情。

6、人民币持续升值原因及其对A股影响
2025年以来伴随着美元指数走弱,人民币进入升值通道。美元信用受损、美元内在价值削弱推动美元指数下行是本轮人民币以及其他非美货币走强的大背景和重要驱动因素。

2025年11月开始人民币升值加速,即使在近期美元指数震荡偏强的环境下,人民币依然快速升值,驱动因素是人民币升值预期下结汇需求的集中释放,形成了“预期升值→结汇→加速升值”的循环;且A股市场开门红吸引海外资金回流对推升人民币也发挥了积极作用。具体来看,2025年12月和2026年1月银行代客净结汇规模分别为999亿美元和887亿美元,为2013年2月以来的最大值。其中,证券投资项目下的结汇净额在12月和1月分别扩大至115亿元和259亿美元,创下2010年以来的历史新高,这与A股市场开门红也比较一致,可能有部分资金从海外回流A股。另外,远期净结汇签约额从去年9月以来整体处于较高水平,显示企业对人民币升值预期强烈。因此,近期结汇规模的扩大不仅有岁末年初结汇需求增加的季节性因素,更重要的是人民币升值预期下积累的结汇需求集中释放。
其次,交易层面,近期中美利差收敛,也推动了人民币的升值。主要是AI带来的潜在就业冲击以及地缘政治风险下的避险情绪担忧推动美债利率近期走低,十年美债利率已经降至4%以下,导致中美利差收敛。

不过,随着人民币快速升值,人民币汇率即期在岸和离岸价格明显偏离中间价,央行于2月27日宣布自3月2日起将远期售汇业务的外汇风险准备金率从20%下调至0,旨在降低企业远期购汇成本,增加外汇需求,释放抑制人民币过快升值的信号。
历史上,央行曾在2017年9月和2020年10月将外汇风险准备金率调降至0,每次宣布调整政策后的1天,人民币相对美元均有所贬值,体现政策对短期市场情绪降温发挥了作用。但从公布后1-3个月人民币汇率表现来看,实际效果不尽相同。2017年9月央行调降外汇风险准备金率后,人民币经历了近2个月的小幅贬值,期间北上资金流入明显放缓,而后随着重新进入升值趋势,外资重新流入,直到2018年贸易战打破格局。2020年10月央行调降外汇风险准备金率后,当月外资流入流出基本持平,不过人民币汇率震荡不足1个月就重回升值趋势,外资也重回大幅净流入。由此来看,央行政策更多是影响短期情绪和升值节奏,但难改中长期汇率内在趋势。


随着央行出手降温,预计人民币升值节奏将所放缓,但考虑到待结汇规模仍处高位,且年初经济增长预期往往比较乐观,预计短期人民币仍处于震荡偏强的状态。
第一,以贸易差额-银行代客结售汇差额计算,滚动12月平均值到2025年底仍有近800亿美元的待结汇规模,处于历史较高水平。叠加当前外汇远期交易情况显示企业对人民币升值预期较强,仍有一定动力进行结汇,从而支持人民币汇率。
其次,企业结汇动力也会受到国内基本面的影响。从历史来看,结汇规模的持续扩大往往伴随着国内经济景气度回升。未来阶段随着两会召开和十五五规划重大项目落地,有望改善国内经济和市场预期,推动结汇规模扩大,并从基本面层面对人民币汇率形成一定支持。

理论上来说,人民币汇率升值提振市场信心,也有利于吸引外资流入。今年开年以来,北上资金交易活跃度提升,占A股交易额比例持续扩大,或对应了外资的阶段性流入。不过2025年以来,随着人民币升值,尽管外资结束了此前大幅流出的局面,但外资并未持续流入A股,其持股规模占比相对平稳。究其原因,本轮人民币升值主要由美元内在价值削弱、结汇需求兑现、中美利差收窄等因素驱动,这对A股的直接影响相对有限,而未来外资能否持续回流关键还是在于国内经济基本面和盈利预期。
短期而言,央行出手降温对外资流入的节奏和规模或有一定影响,考虑到今年是十五五规划开局之年,两会也将要召开,一季度市场对政策和基本面预期可能相对积极,但全年来看,经济复苏的强度和持续性仍有待观察。如果内需能够进一步修复,带动经济基本面和企业盈利持续向好,那么将对人民币汇率形成支撑,也将吸引外资的持续流入,否则外资可能继续呈现波段式流入的特点。

7、3月赛道核心变化预期关注
展望3月,我们认为顺周期与科技成长赛道将占优,3月重点关注五大具备边际改善的赛道:化工、锂矿、国产算力、半导体设备、海外算力。
(1)化工
事件:1)百川盈孚披露2月27日国内制冷剂R32出厂参考价63000元每吨,节后交投恢复下企业报盘延续高位坚挺;2)2月25日起。天原集团氯化法钛白粉国内上调500元每吨、国际上调100美元每吨,行业提价落地;3)万华化学对TDI分销渠道3月上旬一口价上调至15700元每吨并限量供应,国内挺价与供给收缩同步强化。
政策:制冷剂端配额管理仍是供给约束的核心制度背景,市场对2026年度配额下发与执行节奏保持关注,配额约束有利于价格中枢维持强势。
估值:当前估值水平性价比较高,有进一步上涨空间。
(2)锂矿
事件:1)2月26日,电池级碳酸锂早盘均价17.31万元每吨,较前一交易日大幅上涨;2)2月25日,津巴布韦宣布暂停所有原矿及锂精矿出口且覆盖在途货物,供应端扰动显著抬升市场情绪;3)瑞银将2026年碳酸锂均价预期上调至18万元每吨左右。
估值:当前估值水平处于中位,但考虑到供需紧平衡周期,或仍存在估值提升空间。
(3)国产算力
事件: 1)在1月9日一周内,中国模型4.12万亿Token的调用量,首次超过同期美国模型的2.94万亿Token;2)DeepSeek在V4的预发布阶段,未按惯例向英伟达、AMD等美国芯片制造商提供模型早期访问权限,而是将权限独家授予华为等中国芯片制造商;3)2月27日,寒武纪发布2025年业绩快报,实现上市后首次全年盈利,算力需求攀升带动收入放量。
政策:“十五五”规划中明确国产算力自主可控,为国家中长期发展战略。
估值:当前估值水位略高,但考虑产业趋势景气,仍存在一定的估值提升空间。
(4)半导体设备
事件:1)英伟达在财报电话会上宣布已向部分客户交付Vera Rubin AI平台样品,并计划2026年下半年启动量产发货;2)台积电敦促客户预订2nm制程产能,提到英伟达锁定延伸至2027年的供货承诺;3)长鑫存储与长江存储同步启动扩产,长鑫上海新工程预计今年下半年进入设备安装,长江存储规划新建第三座晶圆厂,存储扩产进入实质推进阶段。
估值:当前估值水平处于相对高位,但产业趋势利好,仍有进一步上涨空间。
(5)海外算力
事件:1)G.652.D裸光纤自2025年末以来持续攀升,2026年2月已突破35元每芯公里,价格阶段性涨幅显著;2)LightCounting预计1.6T相关相干DSP芯片组2026年销售额将超20亿美元,指向高速率迭代与需求上修。
估值:当前估值水位略高,但考虑政策支持及产业景气,仍旧存在估值提升空间。

8、港股策略观点:“哑铃”配置,静候业绩与政策催化
短期观点:基本面来看,扩大内需将继续成为政策发力的主要方向,两会召开在即,市场对政策预期升温,待两会和十五五规划纲要落地后,各种政策加速落地有望带来经济边际改善。海外方面,沃什交易的短期冲击基本结束,市场降息预期相对平稳;但美伊冲突升级,压制短期市场风险偏好。业绩层面,3月港股上市公司将集中披露年报业绩公告,尤其对于前期调整较多的核心龙头公司,业绩披露将是短期市场能否重拾信心的关键。资金层面,南下资金依然是港股的主要边际增量,投资于港股的外资受到韩国等其他亚太市场的分流,未来能否回流港股将取决于盈利预期的修复。总结来说,随着地缘政治风险加剧、解禁规模扩大,叠加业绩披露期,港股短期依然面临较大波动,但随着国内经济基本面改善,3月港股有望呈现先抑后扬的走势。结构上推荐 “哑铃策略”,重点关注AI科技、有色金属、以及高股息板块。就恒生科技而言,其估值底和政策底逐步夯实,流动性冲击最大的阶段已经结束,基本面拐点仍需确认,关注市场对恒生科技盈利预期的修正和美联储政策预期变化带来的催化。
(1)外部流动性:沃什交易冲击告一段落,降息预期基本平稳
美联储1月会议纪要显示,美联储官员对未来政策走向存在巨大分歧,甚至有官员提到未来加息的可能;美国近期公布的数据显示,关税政策影响下美国通胀仍有反复,且油价持续上涨推升通胀预期,而就业数据保持一定韧性,美联储或继续保持观望。这些因素共振使得市场对降息预期在6-7月之间反复摇摆,不过基本保持年内两次降息的预期。往后去看,关注3月将公布的通胀数据以及议息会议美联储表述的边际变化。

(2)港股资金面:资金流入出现放缓迹象
2月内资、港资共同增持港股:
香港本地ETF是追踪香港本地投资者行为的较好代理变量,2月香港本地ETF净流入58亿港元,环比有所下降。在中国大陆上市的港股通ETF 2月净流入413亿,环比增加。

南向资金2月延续净流入趋势,净买入906亿港元,连续两个月环比增加,接近两年来中位数水平,但从成交占比来看南向资金仅占据香港市场19%成交额,为2025年以来最低水平。

(3)行业配置:重点关注超跌低位的科技板块和受益于流动性改善的有色金属
■ 科技股:相对估值来到历史极低水平,看好超跌反弹
在中国经济结构转型的大背景下,以AI产业为代表的高科技迅速发展,中国的AI企业具备强劲的竞争力。港股在科技板块上的优势在于,它汇集了如腾讯、阿里巴巴等一批A股所没有的优质科技公司,正是其独特市场价值的体现。而这也成为吸引南向资金买入的关键。
当前港股科技板块相对估值来到历史最低水平。用恒生科技指数/A股双创指数衡量科技板块AH溢价,当前已经接近历史极低值水平,前低为22年3月、22年10月(外资快速流出),而当前对互联网公司的监管与经济发展环境明显好于2022年和2023年,在AI大发展与科技兴国的时代背景下,显然港股科技已经被显著低估。往后看去,做多港股科技的赔率与胜率均较高。
当前港股科技绝对估值亦处在较低水平,恒生科技指数市盈率来到22.13X,位于上市以来24.3%分位数。个股层面,部分头部科网股已来到十余倍PE,这一现象的隐含叙事基本已经完全剔除了其中AI业务的估值,再向下的空间极为有限。

近期AI与互联网主要催化有:
1、从投资AI硬件转向应用,从“军备竞赛”转向“盈利见证”,港股互联网公司迎来价值发现:进入2026年春季,全球AI投资范式正经历深刻重构:资本市场的关注点已从前期高投入的硬件基础设施,显著转向应用层的商业化落地与投资回报率(ROI)兑现。随着AI泡沫化的讨论升温,能够证明其实际变现能力的“全栈式”企业正获得价值重估。港股AI标的以互联网平台为主,不仅自研底层模型,更拥有国民级应用场景(如游戏、电商、金融)。例如腾讯在AI应用领域的地位,以及快手视频生成模型(可灵AI)在海外市场的成功,标志着中国AI应用已从“实验室”走向“全球商业战场”。港股互联网巨头凭借其在模型迭代与场景应用的双重深度积累,展现出独特的比较优势。2026年被视为AI基础设施遭遇瓶颈、应用端迎来盈利爆发的转折点。AI应用采纳(AI adoption)和AI Agent(AI代理)正从根本上影响市场,驱动投资从硬件投入转向应用回报。市场不再仅满足于算力堆砌,转而挑选具备高商业化成熟度的标的。阿里巴巴与腾讯作为行业龙头,已通过云业务与大模型的深度融合,证明其AI货币化速度超出预期。市场正密切关注AI Agent的落地进展。随着技术的成熟,具备广泛应用场景和海量数据的互联网巨头,更有望率先实现AI Agent的规模化商业应用。例如,阿里巴巴的“通义千问”大模型,正被深度整合到其电商、旅行、物流和支付生态系统中。
2、港股AI生态日益完备:随着MiniMax等AI大模型独角兽企业,以及光模块龙头中际旭创相继启动赴港上市进程,港股已逐步形成覆盖算力硬件、底层大模型与垂直场景应用的全产业链AI生态集群。这不仅有助于吸引资本布局、构建多元化投资组合,也将进一步提升相关板块的整体估值水平。
3、即时零售业务亏损收窄,且逐渐被市场定价:预计阿里、美团等公司的即时零售业务对EBITDA的拖累大概率见底,将逐季收窄,有助于修复盈利预期。根据阿里3QFY26前瞻,尽管核心电商(CMR)增速受行业逆风影响表现平淡,但阿里云业务录得35%的加速增长。市场对电商业务的悲观预期已接近出清。国内云厂商因AI需求旺盛,云业务的利润和估值贡献有望重估。
4、恒科还具备明显的“高切低”配置优势。当前港股科技板块相对估值来到历史最低水平。用恒生科技指数/A股双创指数衡量科技板块AH溢价,当前已经接近历史极低值水平,前低为22年3月、22年10月(外资快速流出)、23年底(游戏监管),而当前对互联网公司的监管与经济发展环境明显好于2022年和2023年,在AI大发展与科技兴国的时代背景下,显然港股科技已经被显著低估。1-2月将是资金由“高”向“低”切换的关键窗口。港股头部科技股有望承接资金,成为下一阶段科技投资的价值高地。
■ 有色金属:长周期逻辑不改,短期地缘冲突与资源民族主义是新催化
我们此前反复提到有色金属的三个长期逻辑仍然没有改变:1)美元指数:降息周期开启,引致美元走弱。有色金属和美元汇率负相关性显著。2)通胀预期:流动性宽裕推升通胀预期,全球长债收益率走高,利好有色金属。3)美国债务周期:美国开启长期债务周期,压低利率是重要偿债手段,有色金属价格与实际利率通常负相关。
近期地缘冲突与资源民族主义抬头是上涨新催化。一方面,美以与伊朗的地缘冲突持续升级,以黄金为代表的贵金属价格在避险情绪助推下快速上涨。另一方面,津巴布韦实施锂矿出口禁令,本质是全球资源民族主义浪潮的鲜明缩影,这一趋势已在全球范围内蔓延,从印尼收紧镍矿配额、刚果金强化钴出口管控,到拉美国家推进锂矿国有化,资源国通过出口限制、国有化等手段强化本土资源控制权已成为普遍选择,其核心逻辑在于战略资源的安全价值与经济价值持续提升,各国纷纷抢占产业链上游主导权,直接导致全球锂、钴、稀土等关键资源的供给端出现刚性收缩。
■ 红利资产:险资持续贡献增量,股息仍有较强吸引力
南向通中险资体量最大,拥有定价权。南向资金中,目前保险已经超越公募成为定价权的掌握者。截至2024年末,保险公司(集团)投资中国香港股票市场的余额规模为8105亿元,占南向通比例超22%。随着2025年低利率环境延续,险资南下大趋势方兴未艾,预计险资在南向通中占比将超过30%,拥有较高定价权。

受长端利率下行、“资产荒”、政策鼓励中长期资金入市等因素推动,预计险资还将持续加大对权益资产的配置力度。一方面,监管层通过多项措施持续优化制度环境:2024-2025年已先后批复三批保险资金长期股票投资试点,金额合计达2,220亿元;将部分档位偿付能力充足率对应的权益类资产比例上限上调5%,最高档(综合偿付能力充足率超过350%)的权益类资产比例上限提升至总资产的50%;连续两次调降保险公司股票投资风险因子,累计下调幅度达10%。另一方面,险资通过QDII和港股通等渠道开展跨境配置的灵活性较高。尽管保险资金在权益类及海外资产配置中存在“双上限”约束,根据监管规定,保险机构境外投资余额合计不得超过其上季度末总资产的 15%,但在实际操作中,远低于这一上限。
险资在港股市场重点布局高分红股和价值股。由于险资持有H股12个月免征红利税,相比公募等投资机构具有税收优势,因此高股息标的是其重要投资方向。传统上的保险资金往往比较青睐大蓝筹,风格相对稳健。行业板块方面,从港股上市公司半年报披露的数据看,内地险资进入大股东名录的板块主要是金融、公用事业、交运、医药和地产等。2025年,险资举牌次数达29次,涉及18只H股,银行类H股成为举牌的主要集中板块,显示出险资对高股息、低估值等稳健收益资产的高度偏好。
9、小结
展望3月,指数仍在前期高点附近震荡。由于前期监管释放降温信号和ETF大幅流出,市场不再选择进攻权重股。核心指数在未来一段时间将以震荡为主。政策方面,3月将召开两会,公布全年经济目标和相关财政目标。3月还会披露十五五规划纲要。会议召开和纲要发布将强化对稳增长政策发力的预期,预期差主要集中在政府投资力度;十五五规划第一年将是重大项目加速落地之年。3月是地缘政治变化的时间窗口,美国在中东部署了2003年以来最大的军事力量,美伊局势成为影响3月最重要的事件。除此之外,中美之间的沟通交流也是3月影响市场的未知变量之一。流动性层面,融资余额和量化私募预计依然是市场主力资金,强化了偏中小盘的风格。总体来看,指数空间受限,窄幅震荡的可能性较大,结构行情为主。顺周期涨价扩散和AI硬件扩散依然是核心主线。3月政策催化需关注传统基建和服务业消费政策的加码。
展望两会,我们认为主要有2026年全国经济增速或设为区间增速;CPI目标或并不会进一步下调,而是维持2%的水平。财政方面,对比2025年与2024年中央经济会议表述,我们判断,2026年的财政增量相较于2025年幅度有所收窄。消费方面,两新政策已于年初顺利接续,但城乡居民增收计划尚未颁布,后续两会期间或有进一步部署值得期待。投资方面,或有更多聚焦推动投资增长的政策出台。产业政策方面,除新质生产力、人工智能外,双碳相关进展也值得重点关注。
从2010年至今历史统计来看,A股在两会前两周、前一周表现较好,两会期间表现略差,会后上涨概率提升。风格方面,A股在两会前后存在一定日历效应,具体表现为两会前后两周小盘风格总体占优,成长价值相对均衡。究其原因,两会召开前,市场往往对稳增长政策和产业政策抱有一定的预期,两会政策博弈之下,融资资金活跃,市场风格整体偏小盘风格。但是随着两会结束,稳增长政策逐渐落地,顺周期板块上涨概率更高且平均收益相对也较高,化工、有色、建材、房地产等行业上涨概率更高。
当前,地缘成为影响A股最重要的边际变量,我们在最新发布的深度报告《美元的黄昏:黄金的影子锚归来与A股地缘新框架——A股投资启示录(三十一)》中描述:2022年俄乌冲突爆发以来,全球地缘环境发生了深刻的变化,美国作为全球单一霸权国家地位正在衰落,美元内在价值大幅贬损,美元体系的资产定价框架迎来巨大的挑战。2026年美伊冲突成为这一趋势中重要的事件节点。美国即将发动对伊朗的军事打击。但这里存在一个深刻的威慑悖论:真正有效的军事威慑,无需实际使用。一旦需要通过实际军事行动来“证明”威慑力,本身就意味着威慑已经部分失效。战事一旦开启,只有完美实现军事目标,才能修复信用。任何其他结果——无论是浅尝辄止还是陷入持久战——都将成为美元信用新一轮贬值的注脚。更关键的是,如果此次行动无法重振美国在中东的军事公信力,“石油美元”体系这一美元信用存在的核心支撑便将面临根本性动摇。当前大国博弈的背景下,传统经济分析框架需要加入地缘因素,资源争夺,科技竞争成为时代的主旋律。第一是资源与硬通货资产,包括黄金等传统贵金属以对冲货币风险,以及服务于AI、新能源革命的关键战略性矿产,它们是大国竞争的战略生命线。第二是核心科技资产,如AI与半导体、商业航天、可控核聚变等,这是驱动生产力革命、决定竞争胜负的引擎。第三是安全资产,其需求源于“国家订阅制”,涵盖国防军工、网络安全、关键基础设施等领域,提供穿越周期的确定性。
2月28日,美以联合发动代号“史诗怒火”与“狮子咆哮”的军事行动,试图通过斩首领导层、瘫痪导弹体系、打击海军及核设施四重手段使伊朗政权更迭,随即引发伊朗“真实承诺 -4”对以色列本土及中东美军基地的全面反击。后续市场走势将取决于冲突性质定性:若本次打击为谈判破裂后所采取的应对手段,则后续有望在有限打击后局势回归缓和并再度开启谈判,行情可参考2025年“十二日冲突”,资产将呈现“金油脉冲、股市V型修复”的短期波动。但若本次打击确已准备月余,打击时间此前早已确认并非为三轮谈判未果后的短期应对,后续则需警惕局势进一步升级的风险。资产走势可类比2022年俄乌冲突,鉴于中东能源权重更高,全球宏观逻辑或转向“持久战通胀”,能源与航运有望走出2022年的牛市,黄金开启长牛,而高估值风险资产面临大幅震荡风险,具体策略应按“高通胀、高动荡”情景超配大宗商品以对冲尾部风险。
从基本面来看,年初以来在资源民族主义抬头、美伊等地缘局势升级、地产政策和重大项目落地预期、供应链扰动等多因素影响下,涨价行情不断演绎和扩散。近期涨价商品主要集中在:1)AI需求驱动的芯片及上游原材料;2)地缘局势及出口管制等推升的石油、有色金属、新能源材料;3)下游需求修复,供需结构改善带来的化工品、农产品价格上涨。
2025年以来伴随着美元指数走弱,人民币进入升值通道。美元信用受损、美元内在价值削弱推动美元指数下行是本轮人民币以及其他非美货币走强的大背景和重要驱动因素。其次,交易层面,近期中美利差收敛,也推动了人民币的升值。随后央行出手降温,将远期售汇业务的外汇风险准备金率从 20%下调至0,往后看,预计人民币升值节奏将所放缓,但考虑到待结汇规模仍处高位,且年初经济增长预期往往比较乐观,预计短期人民币仍处于震荡偏强的状态。
结合近期基本面、政策面、流动性等多方面因素,我们认为3月在市场在未来一段时间将会以震荡为主,主要指数仍然呈现分化的格局,偏顺周期、偏科技风格将会相对占优。3月政策的边际变化有望带来新的交易热点,重点关注西部传统基建和新基建领域政府主导投资的领域。而资源涨价扩散,AI算力硬件依然是中期最重要的交易主线。
产业趋势和赛道选择层面,3月重点关注五大具备边际改善的赛道:化工、锂矿、国产算力、半导体设备、海外算力。
风格层面,考虑到两会交易、美伊冲突、PPI持续回升、一季度财政支出对宏观流动性的支撑作用以及资金面等因素,预计整个市场的成长价值风格会更加均衡,中小盘可能继续占优,黄金配置价值进一步凸显。推荐指数组合包括:中证2000、科创50、300红利、800材料、黄金等。
行业层面,展望3月,市场处于两会政策前瞻及密集落地+涨价行情持续扩散的核心窗口,配置主线围绕两会前瞻+涨价扩散展开。两会方面,结合十五五规划及目前地方两会内容,政策确定性强的新质生产力、新能源、民生服务板块,以及需求回暖的消费、基建、先进制造板块,预计将成为两会期间的核心关注方向。涨价方面,在资源民族主义抬头、美伊等地缘局势升级、地产政策和重大项目落地预期、供应链扰动等多因素影响下,预计行情仍将持续,重点关注:(1)AI需求驱动的芯片及上游原材料;(2)地缘局势及出口管制等推升的石油、有色金属、新能源材料;(3)下游需求修复,供需结构改善带来的化工品、农产品价格上涨。本期推荐关注有色金属(工业金属、能源金属、小金属)、基础化工、机械设备(自动化设备、工程机械)、电力设备(电池、电网设备、风电设备)、电子(半导体)、公用事业(电力)等。
港股方面,3月有望呈现先抑后扬的走势。结构上推荐 “哑铃策略”,重点关注AI科技、有色金属、以及高股息板块。就恒生科技而言,其估值底和政策底逐步夯实,流动性冲击最大的阶段已经结束,基本面拐点仍需确认,关注市场对恒生科技盈利预期的修正和美联储政策预期变化带来的催化。
03
风格与行业配置思路
1、风格策略选择:小盘相对占优,成长价值均衡配置
进入3月后,考虑到两会交易、美伊冲突、PPI持续回升、一季度财政支出对宏观流动性的支撑作用以及资金面等因素,预计整个市场的成长价值风格会更加均衡,中小盘可能继续占优,黄金配置价值进一步凸显。推荐指数组合包括:中证2000、科创50、300红利、800材料、黄金等。具体来说,第一,历史显示,两会政策博弈之下,融资资金活跃,市场风格整体偏小盘风格。其中以中证1000、中证500为代表的中小盘指数表现较好。第二,基本面方面,扩大内需将继续成为政策发力的主要方向,待两会和十五五规划纲要落地后,各种政策加速落地有望带来经济边际改善,PPI将持续回升,同时考虑到美伊冲突升级,将对顺周期价值风格产生拉动。第三,一季度财政支出带来的脉冲效应,预计将继续对M1形成支撑,比较有利于短期成长风格的表现。第四,资金面上,私募基金有望继续成为市场重要增量资金,有利于偏中小盘风格。

(1)两会前后市场风格特点:小盘风格相对占优
A股在两会前后存在一定日历效应,具体表现为两会前后两周小盘风格总体占优。具体来看,两会召开前两周至两会结束后两周,A股市场偏小盘风格总体占优,小盘价值和小盘成长相对万得全A分别具有一定超额收益。会议结束一个月后小盘占优的风格逐渐分化,小盘风格优势不明显。究其原因,两会召开前,市场往往对稳增长政策和产业政策抱有一定的预期,两会政策博弈之下,融资资金活跃,市场风格整体偏小盘风格。其中以中证1000、中证500为代表的中小盘指数表现较好。


(2)PPI持续回升叠加地缘风险和国内政策预期,成长价值风格更均衡
受大宗商品涨价的推动,PPI自去年9月以来持续回升。从历史来看,具体在过去三轮PPI触底回升到PPI转正之前,市场成长和价值风格的涨幅基本相差不多,但成长涨幅更高,尤其在2020-2021年那轮PPI回升中,成长风格涨幅明显领先。但随着PPI进一步回升越来越接近转正,价值风格逐渐占优。
2026年1月,PPI同比进一步回升至-1.4%,近期以有色金属为代表的大宗商品价格持续上行,将推动PPI进一步回升。此外,考虑到美伊冲突升级对资源品板块的拉动、3月国内两会政策预期交易对顺周期板块的拉动以及十五五规划下科技产业的交易,预计3月市场成长价值风格会更加均衡。

(3)外部流动性:沃什交易冲击告一段落,降息预期基本平稳
美联储1月会议纪要显示,美联储官员对未来政策走向存在巨大分歧,甚至有官员提到未来加息的可能;美国近期公布的数据显示,关税政策影响下美国通胀仍有反复,且油价持续上涨推升通胀预期,而就业数据保持一定韧性,美联储或继续保持观望。这些因素共振使得市场对降息预期在6-7月之间反复摇摆,不过基本保持年内两次降息的预期。往后去看,关注3月将公布的通胀数据以及议息会议美联储表述的边际变化。

(4)宏观流动性:一季度财政支出有望对M1形成阶段性支撑
受基数效应减弱、春节错位以及权益市场赚钱效应改善影响,1月M1增速回升,M2-M1剪刀差继续收窄,居民存款活化程度提升。2026 年2 月13 日,央行发布的2026年1月金融数据显示,中国M1同比为4.9%,较2025年12月的3.8%回升1.1个百分点, M2-M1剪刀差收窄至4.1%(前值4.70%)。M1增速回升主要受基数效应减弱、春节错位、权益市场表现较好等因素影响:基数效应方面,1月M1 当月新增2.5 万亿元,去年同期新增1.1 万亿。2026年春节在2月中下旬,1月企业为支付采购款、结算项目款、发放薪酬奖金等,短期资金需求上升,推动企业活期存款增加对M1形成支撑。此外,1月权益市场赚钱效应较好,吸引部分居民存款流向股市,存款活化程度进一步提升。
往后去看,随着财政支出带来的脉冲效应,预计将在一季度对M1继续形成支撑,这意味着股票市场继续处于有利的宏观流动性环境,比较有利于短期成长风格的表现。

(5)资金面:私募基金有望继续成为市场重要增量
基金业协会最新数据显示,截至2025年12月,私募基金管理规模7.08万亿元,管理只数8.04万只,分别较2025年12月增加421亿元和148只,12月私募基金管理规模继续回升。此外12月新增私募证券投资基金备案规模542亿元,新增私募证券投资基金备案数量1397只,新增备案规模较11月前值继续回升。

2、2026年3月行业和赛道选择方向
展望3月,市场处于两会政策前瞻及密集落地+涨价行情持续扩散的核心窗口,配置主线围绕两会前瞻+涨价扩散展开。
1)两会方面,复盘过去十年,两会期间行业普遍表现偏震荡,医药生物、计算机、通信、美容护理、公用事业等录得正增长,消费服务领域普遍韧性较大,跌幅相对较小;会后一天市场基本迎来反弹,会后一个月、三个月是市场回升的关键期,行业分布来看,消费和部分顺周期板块弹性更大。从近几年来看,两会提到的重点行业在后续往往能获得超额收益。结合十五五规划及目前地方两会内容,政策确定性强的新质生产力、新能源、民生服务板块,以及需求回暖的消费、基建、先进制造板块,预计将成为两会期间的核心关注方向。
2)涨价方面,年初以来在资源民族主义抬头、美伊等地缘局势升级、地产政策和重大项目落地预期、供应链扰动等多因素影响下,涨价行情不断演绎和扩散。涨价持续性较强的领域主要集中在:(1)AI需求驱动的芯片及上游原材料;(2)地缘局势及出口管制等推升的石油、有色金属、新能源材料;(3)下游需求修复,供需结构改善带来的化工品、农产品价格上涨。
结合中观景气、盈利能力、筹码分布、估值、交易、周期阶段和赛道价值等多个维度,本期推荐关注有色金属(工业金属、能源金属、小金属)、基础化工、机械设备(自动化设备、工程机械)、电力设备(电池、电网设备、风电设备)、电子(半导体)、公用事业(电力)等。



▶ 行业评分及推荐
根据行业中观景气、宏观周期、筹码、估值、换手率、政策、赛道价值等维度对重点行业评分,推荐重点围绕两会政策前瞻和涨价扩散行情布局。



3、3月赛道和产业趋势重点关注

4、总结
风格层面,考虑到两会交易、美伊冲突、PPI持续回升、一季度财政支出对宏观流动性的支撑作用以及资金面等因素,预计整个市场的成长价值风格会更加均衡,中小盘可能继续占优,黄金配置价值进一步凸显。推荐指数组合包括:中证2000、科创50、300红利、800材料、黄金等。
展望3月,市场处于两会政策前瞻及密集落地+涨价行情持续扩散的核心窗口,配置主线围绕两会前瞻+涨价扩散展开。两会方面,结合十五五规划及目前地方两会内容,政策确定性强的新质生产力、新能源、民生服务板块,以及需求回暖的消费、基建、先进制造板块,预计将成为两会期间的核心关注方向。涨价方面,在资源民族主义抬头、美伊等地缘局势升级、地产政策和重大项目落期、供应链扰动等多因素影响下,预计行情仍将持续,重点关注:(1)AI需求驱动的芯片及上游原材料;(2)地缘局势及出口管制等推升的石油、有色金属、新能源材料;(3)下游需求修复,供需结构改善带来的化工品、农产品价格上涨。
结合中观景气、盈利能力、筹码分布、估值、交易、周期阶段和赛道价值等多个维度,本期推荐关注有色金属(工业金属、能源金属、小金属)、基础化工、机械设备(自动化设备、工程机械)、电力设备(电池、电网设备、风电设备)、电子(半导体)、公用事业(电力)等。
赛道选择层面,3月重点关注五大具备边际改善的赛道:化工、锂矿、国产算力、半导体设备、海外算力。
04
流动性与资金供需

1、国内政策与宏观流动性
■ 国内流动性:3月资金面有望继续保持平稳充裕
2026年2月银行间资金面整体延续了平稳充裕的格局。2月央行通过中期流动性工具净投放9000亿元,其中MLF加量续作净投放3000亿元,买断式逆回购净投放6000亿元,为连续第12个月加量续作MLF。春节前后资金面面临多重扰动因素,包括节前现金需求增加、政府债券发行缴款以及节后税期与跨月叠加,但央行采取了精准有力的对冲措施。资金利率方面,节前在央行呵护下资金面相对宽松,隔夜利率R001最高升至1.46%,R007区间高点未突破1.60%。节后资金利率有所回升,DR007在1.5%附近波动,DR001回到1.37%附近,整体与今年以来中枢没有太大偏离。展望3月,考虑到央行货币政策支持性立场明确,且3月初两会召开在即,资金面预计将继续保持平稳充裕态势。央行将继续综合运用公开市场操作等多种货币政策工具,呵护流动性处于合理充裕水平。

■ 外部流动性:1月CPI回落缓解市场通胀担忧,市场预期美联储6月降息
2月13日,美国公布1月CPI数据,缓解通胀担忧,降息预期升温。美国1月未季调CPI同比增速从2.7%回落至2.4%,创2025年5月以来新低,低于市场预期;1月未季调核心CPI同比从2.6%回落至2.5%,创2021年3月以来新低,符合市场预期。1月CPI数据缓解市场对通胀担忧,市场对年内降息预期升温,市场预期6月降息25BP概率为45.9%,美元指数冲高回落。

2、股市资金供需
2月股票市场可跟踪资金净流出规模明显收窄,新发基金成为主力增量资金。资金供给端,新发偏股基金规模有所回落,ETF净赎回规模收窄,融资资金风险偏好回落转为净流出。资金需求端,重要股东净减持规模缩小;IPO发行规模回落,再融资规模回升,资金需求规模保持平稳。2月主力增量资金方面,新发基金成为市场主力增量资金。



■ 外资
人民币汇率持续升值,外资成交额继续保持高位。随着人民币汇率的持续走强,2月外资的成交活跃度仍然保持高位,2月北向资金日均成交额从1月前值3640亿元小幅缩量至3027亿元。

■ 基金发行与ETF申赎
2月偏股类公募基金发行规模有所回落,2月主动与被动偏股基金发行份额456亿份,较1月前值763亿份回落。1月ETF净赎回259亿份,对应净流出908亿元。

结构上,2月A500ETF大幅净赎回,沪深300、创业板等宽基指数ETF小幅净赎回,行业类ETF净申购规模靠前的主要为证券、医疗、电网设备、人工智能等ETF。


■ 私募基金
基金业协会最新数据显示,截至2025年12月,私募基金管理规模7.08万亿元,管理只数8.04万只,分别较2025年12月增加421亿元和148只,12月私募基金管理规模继续回升。此外12月新增私募证券投资基金备案规模542亿元,新增私募证券投资基金备案数量1397只,新增备案规模较11月前值继续回升。

■ 融资资金
截至2026年2月27日,融资余额2.65万亿元,当月融资净流入由12月净流入1775亿元转为净流出487亿元,融资余额占A股流通市值的比例由1月前值2.62%降至2.53%,处于2010年以来的88.82%分位。

■ 限售解禁与股东增减持
2月重要股东增持31亿元,减持303亿元,净减持272亿元,净减持规模较2026年1月前值603亿元有所回落。按照截至2026年2月27日收盘价估算,2026年3月解禁规模为2527亿元,解禁规模较2026年2月前值2013亿元有所回落,不同板块解禁规模来看,主板902亿元、创业板981亿元、科创板541亿元、北证103亿元。考虑到2026年3月解禁规模有所回升,2026年3月重要股东二级市场净减持规模有望小幅回升。

■ IPO及再融资
以发行日期为参考,2026年2月有8家公司IPO,合计募资规模42亿元,较1月前值115亿元继续回落。按上市日期统计,2月定增发行募资规模211亿元,较1月前值130亿元有所回升。展望2026年3月,IPO发行规模或有望保持平稳。

3、小结
3月增量资金有望继续净流入,关注融资资金与ETF的博弈。宏观流动性方面,考虑到央行货币政策支持性立场明确,且3月初两会召开在即,3月资金面预计将继续保持平稳充裕态势。外部流动性方面,1月CPI数据缓解市场对通胀担忧,市场对年内降息预期升温,市场预期6月降息25BP概率为45.9%,美元指数冲高回落,3月有望继续回落。股票市场资金供需方面,2月股票市场可跟踪资金净流出规模明显收窄,新发基金成为主力增量资金。资金供给端,新发偏股基金规模有所回落,ETF净赎回规模收窄,融资资金风险偏好回落转为净流出。资金需求端,重要股东净减持规模缩小;IPO发行规模回落,再融资规模回升,资金需求规模保持平稳。2月主力增量资金方面,新发基金成为市场主力增量资金。
05
企业盈利和中观景气:盈利预期边际上调,关注资源品、信息技术和部分中游制造盈利修复
1、企业盈利预期边际回升,关注资源品、信息技术和部分中游制造盈利修复
根据wind一致盈利预测来看,近五周全A/金融/非金融25年盈利增速有小幅上调;全A/非金融26年盈利增速略有上调,金融26年盈利增速预期与前值基本持平。
25年盈利增速方面,全A/非金融/金融盈利增速分别由-0.7%/-1.2%/-0.2%上调至-0.3%/-0.9%/0.2%。
26年盈利增速方面,全A/非金融/金融盈利增速分别由14.6%/27.0%/1.6%上调至15.1%/28.1%/1.6%。

行业方面,近一个月以来,A股2026年部分行业盈利预测增速出现上调,30个申万一级行业中有12个行业出现上调,其余行业均有不同程度下调。其中,农林牧渔的盈利增速上调最为明显,此外煤炭、有色金属、钢铁、社会服务、电力设备、电子、石油石化等板块26年业绩均有不同程度上调。建筑材料、商贸零售、环保、房地产、国防军工、公用事业等板块下调幅度较大。

结合目前披露的年报业绩预告和 2026 年盈利预期来看,电子、计算机、电力设备、国防军工等有望延续高景气,同时社会服务、商贸零售、纺织服饰等消费领域有望受益于低基数和景气复苏,景气有望边际修复。

▶ 前期表现、交易集中度和月度效应
前期表现:过去两个月市场轮动较快,行业表现较为均衡,整体跑输万得全A指数主要集中在:1)消费服务领域,如商贸零售、酒店餐饮、纺织服饰、调味发酵品、养殖业、家用电器、食品加工、造纸等;2)前期涨幅较大的部分信息技术领域,如计算机设备、消费电子、软件开发、军工电子等。中高端科技制造及部分顺周期板块明显跑赢大盘,如电网设备、工程机械、装修建材、通用设备、钢铁、化学纤维、能源金属、水泥等。

交易集中度:近期市场成交情况分化明显,从不同行业换手率历史分位数和成交额占比来看,计算机设备、化学制药、软件开发、家用电器、航空机场、商贸零售、水泥等领域交易占比相对较低;电网设备、石油石化、通用设备、工业金属、军工电子、小金属等成交额占比和换手率处于历史较高分位。

日历效应:
由于每年例如业绩预告、两会、政治局会议、业绩考核等等具有季节性效应,每个月的行业有一定的季节性,也可以作为行业选择的参考。每年3月,相对较高概率出现超额收益的行业主要集中在部分顺周期领域如建筑材料、煤炭、房地产,以及部分消费服务领域如社会服务、纺织服饰、美容护理等。

2、2月行业景气度总览及细分领域变化
2月份景气较高的领域主要集中在部分中游制造、消费服务和信息技术领域,其中资源品板块钢铁、多数金属价格月环比下跌,中游制造领域挖机销量改善,锂原材料边际上涨,消费服务板块民航飞机利用率同比修复,金融地产中商品房销售仍在低位,公用事业领域燃气价格下行。

● 上游资源品:国际油价上涨,工业金属价格涨跌分化
2月份南华工业品价格月环比上行0.92%。钢材方面,2月钢材成交量环比上行,重点企业粗钢日均产量上行。钢坯价格下行,螺纹钢价格下行,唐山钢坯库存上行,主要钢材品种库存上行,港口铁矿石库存上行。煤炭方面, 2月秦皇岛港山西优混平仓价上行,京唐港山西主焦煤库提价下行,焦煤期货价格下行,焦炭期货价格下行,秦皇岛港煤炭库存下行,京唐港炼焦煤库存下行,天津港焦炭库存上行。
2月全国水泥价格指数下行,东北地区水泥价格指数与上月持平,长江、华北、华东、西北、西南、中南地区水泥价格指数均下行;玻璃期货价格下行。

2月国际原油价格上行,化工产品价格指数下行。截至2月26日,Brent原油现货价格月环比上行6.16%,WTI原油现货价格月环比上行7.55%。截至2月25日,2月化工产品价格指数月环比下行0.27%。无机化工品期货价格多数下行,有机化工品表现分化,其中燃料油、天然橡胶等涨幅居前,甲醇、聚乙烯跌幅居前。
2月工业金属价格部分下行,库存多数上行。截至2月27日,铜、锡价格月环比上行,铝、锌、钴、镍、铅价格月环比下行;铝、锌库存下行,铜、锡、镍、铅库存上行。贵金属方面,黄金期现货价格上行、白银期现货价格下行。小金属方面,锑、稀土价格上行。


● 中游制造业:1月挖机销量同比增幅扩大,重卡销量三个月滚动同比增幅收窄
1月重卡销量三个月滚动同比增幅收窄。根据第一商用车网数据,2026年1月我国重卡市场销售约10万辆(批发口径,包含出口和新能源),环比2025年12月持平,同比增幅扩大16.58个百分点至38.56%,三个月滚动同比增幅收窄7.15个百分点至41.97%。

1月各类挖掘机销量同比增幅扩大,三个月滚动同比增幅扩大。1月销售各类挖掘机18708台,同比增幅扩大30.30个百分点至49.50%,三个月滚动同比增幅扩大13.91个百分点至27.53%;其中,国内销量8723台,同比增长61.40%;出口9985台,同比增长40.50%。
1月各类装载机销量同比增幅扩大,三个月滚动同比增幅扩大。1月销售各类装载机11759台,同比增幅扩大18.50个百分点至48.50%,三个月滚动同比增幅扩大6.93个百分点至36.87%;其中国内销量5293台,同比增长42.80%;出口量6466台,同比增长53.4%。

● 消费服务:1月居民消费价格指数同比增幅收窄,春节期间民航利用率明显修复
1月份,全国居民消费价格指数(CPI)同比增幅收窄至0.2%,食品类CPI同比增幅转负至-0.7%。
2月主产区生鲜乳价格与上月持平,白酒批发价格总指数、名酒批发价格总指数均下行。猪肉批发价下行,仔猪均价下行,自繁自养生猪养殖利润、外购仔猪养殖利润均下行。肉鸡苗平均价格上行,全国鸡肉市场价上行。玉米期货价格、棉花期货价格均上行,寿光蔬菜价格指数下行。

2月票房收入、观影人次、电影上映场次周均值月环比均上行。电影票价十日均值月环比上行。春节档票房收入同比较大下跌,票价也处于近几年同期低位。
2月中国轻纺城日均成交量下行。3月空调、冰箱冷柜计划排产量环比均上行。
1月民航正班客座率为84.0%,与上月持平。春节期间民航飞机利用率同比明显修复,国内、国际航班执行数同比均上行。

● 信息技术:12月全球半导体销售额同比增幅扩大,存储器价格延续上涨
12月全球半导体销售额同比增幅扩大,美洲,欧洲、中国和亚太地区销售额同比增幅扩大,日本销售额同比降幅收窄。根据美国半导体产业协会统计数据,12月全球半导体当月销售额为788.8亿美元,同比增幅扩大7.30个百分点至37.10%。从细分地区来看,美洲半导体销售额为257.2亿美元,同比增幅扩大4.10个百分点至27.10%;欧洲地区半导体销售额为48.6亿美元,同比增幅扩大5.90个百分点至17.00%;日本半导体销售额为37.0亿美元,同比降幅收窄0.50个百分点至-8.40%;中国地区半导体销售额为212.90亿美元,同比增幅扩大11.20个百分点至34.10%;亚太地区半导体销售额为446.0亿美元,同比增幅扩大8.60个百分点至53.30%。

2月存储器价格延续上涨。截至2月26日,8Gb DDR4、16Gb DDR4、16Gb DDR5价格月环比分别上涨6.15%、0.71%和7.27%。截至2月24日,DRAM指数、NAND指数月环比分别上行9.08%和8.75%。

● 金融地产:A股成交额下行,30大中城市商品房成交面积下行
货币市场净回笼;隔夜/1周/2周利率月环比下行,6个月/3年期国债到期收益率月环比下行,1年期国债到期收益率月环比上行。截至2月27日,隔夜/1周/2周SHIBOR月环比分别下行1bp/9bp/7bp。债券收益率方面,6个月/3年期国债到期收益率较上月末分别下行1bp/4bp,1年期国债到期收益率较上月末上行3bp。汇率方面,人民币兑美元贬值。
A股换手率、成交额下行。截至2月26日,上证A股换手率五日均值月环比下行0.47个百分点至1.43%;沪深两市日成交额五日均值月环比下行21.4%。

2月土地成交溢价率月环比下行,30大中城市商品房成交面积月环比下行。截至2月22日,100大中城市土地成交溢价率当周值月环比下行3.43个百分点,截至2月26日,30大中城市商品房成交面积7日均值月环比下行64.61%。

● 公用事业:我国天然气出厂价下行,1月铁路固投同比增幅收窄
我国天然气出厂价下行,英国天然气期货结算价下行。截至2月26日,我国天然气出厂价报3565元/吨,月环比下行11.69%;截至2月26日,英国天然气期货结算价月环比下行22.78%至78.49便士/色姆。
1月份铁路固定资产投资完成额累计值为463亿元,同比增幅收窄0.51个百分点至5.47%,三个月滚动同比增幅扩大至6.52%。

▶ 中观景气和行业推荐小结
盈利方面,根据wind一致盈利预测来看,近五周全A/金融/非金融25年盈利增速有小幅上调;全A/非金融26年盈利增速略有上调,金融26年盈利增速预期与前值基本持平。行业方面,近一个月以来,农林牧渔的盈利增速上调最为明显,此外煤炭、有色金属、钢铁、社会服务、电力设备、电子、石油石化等板块26年业绩均有不同程度上调。结合目前披露的年报业绩预告和2026年盈利预期来看,电子、计算机、电力设备、国防军工等有望延续高景气,同时社会服务、商贸零售、纺织服饰等消费领域有望受益于低基数和景气复苏,景气有望边际修复。
景气方面,2月份景气较高的领域主要集中在部分中游制造、消费服务和信息技术领域,其中资源品板块石油价格上涨,有色金属价格分化;中游制造领域挖机销量改善,锂原材料边际上涨;消费服务板块民航飞机利用率同比修复;金融地产中商品房销售仍在低位;公用事业领域燃气价格下行。
综合盈利、行业景气和交易等维度,3月推荐重点围绕两会政策前瞻+涨价扩散领域布局。典型行业如有色金属(工业金属、能源金属、小金属)、基础化工、机械设备(自动化设备、工程机械)、电力设备(电池、电网设备、风电设备)、电子(半导体)、公用事业(电力)等。

06
赛道及产业趋势投资
1、3月赛道和产业趋势重点关注
3月重点关注五大具备边际改善的赛道:化工、锂矿、国产算力、半导体设备、海外算力。

展望3月,配置思路围绕周期涨价线与科技成长两条主线,前者看价格上行带来的盈利修复,后者看海外AI资本开支加速下的景气扩散与业绩兑现。具体推荐,化工、锂矿、国产算力、半导体设备、海外算力。
化工方向的涨价支撑建议聚焦制冷剂、钛白粉、聚氨酯、磷肥细分。制冷剂方面,百川盈孚2月27日披露国内R32出厂参考价在63000元每吨附近且高位挺价格局延续,价格端支撑高位巩固。钛白粉方面,2月25日起。天原集团氯化法钛白粉国内上调500元每吨、国际上调100美元每吨,头部企业提价落地强化行业对价格中枢上移的预期。聚氨酯方面,万华化学对TDI分销渠道3月上旬一口价上调至15700元每吨并限量供应,国内挺价叠加限量带来更强的价格弹性与业绩兑现线索。磷肥方面,磷酸一铵基准价3890元每吨且较月初上涨1.13%,在春耕备货预期与成本支撑下价格维持偏强区间。在锂矿方向,价格端的拐点信号已经更清晰。2月26日电池级碳酸锂现货报17.31万元每吨,节后补库与供给扰动共同推升价格。2月25日津巴布韦宣布暂停原矿及锂精矿出口且覆盖在途货物,供给端变量直接触发期货盘面情绪升温。同时瑞银上调2026年碳酸锂均价预期至18万元每吨附近,强化价格周期上行的预期锚。尽管锂矿现已处于上涨阶段,但供需紧平衡尚有支撑,后续仍具备进一步上行潜力。全球算力爆发背景下,国产算力领域政策引导与产业落地形成合力,发展动能强劲。全球最大AI模型API聚合平台OpenRouter数据显示,在1月9日一周内,中国模型4.12万亿Token的调用量,首次超过同期美国模型的2.94万亿Token。DeepSeek在V4的预发布阶段,未按惯例向英伟达、AMD等美国芯片制造商提供模型早期访问权限,而是将权限独家授予华为等中国芯片制造商,标志着国产算力的重要突破。寒武纪2025年业绩快报显示公司实现上市后首次全年盈利,国产算力需求攀升推动营收放量,国产算力芯片在需求侧扩张下的商业化兑现正在加速。尽管国产算力现估值已处于高位,但政策及盈利预期尚有支撑,后续仍具备上涨空间。在半导体设备方向,2月26日英伟达披露已向部分客户交付Vera Rubin平台样品,下一代平台节奏明确有助于延续硬件景气。台积电敦促客户预订2nm产能,并提到英伟达锁定延伸至2027年的供货承诺以应对AI竞赛,先进制程与先进封装的紧张格局仍在。长鑫存储与长江存储同步启动扩产,长鑫上海新工程预计今年下半年进入设备安装,长江存储规划新建第三座晶圆厂并将部分产能转向DRAM与HBM相关方向,存储扩产进入实质推进阶段。2月26日,中芯国际拟发行股份购买中芯北方49%股权的申请获上交所受理,交易价格约406亿元,若交易完成将实现对核心12英寸制造平台的全资控股,产能整合与扩产预期有望拉动设备端新增订单与国产化验证进度。受益于海外需求强度和国产替代加速,半导体设备后续仍具备进一步上行潜力。在海外算力方向,高速率迭代与产线交付在2月下旬形成连续催化,光纤和存储涨价持续。G.652.D裸光纤自2025年末以来持续攀升,2026年2月已突破35元每芯公里,价格阶段性涨幅显著。凯格精机披露,已向海外客户交付800G及1.6T光模块自动化组装产线并获得认可,产线端落地有助于加快头部客户的量产节奏。存储方面,DRAM与NAND价格同步上涨并出现新高特征,价格端的连续性更容易带动板块景气预期上修。结合海外公司涨价背景,3月存储及光纤细分板块能延续高景气,后续仍具备进一步上行潜力。
(1)未来一个月主题投资重要事件前瞻

(2)关键产业趋势与主题变化

2、赛道投资关注方向专题: 美股软件股“通杀”事件复盘与展望, AI 重构下的行业变局
2026年以来,美股软件股遭遇剧烈抛售,以IGV US ETF为代表的美国软件相关股票自2025年9月以来跑输大盘超35%。截至2026年2月,其预期市盈率从峰值约40倍压缩至20.4倍,历史上相对于标普500指数的50%溢价已转为5%的折价。这场抛售潮由Anthropic推出Claude CoworkAI插件工具直接触发,本质是市场对软件行业长期增长逻辑、商业模式及估值模型的根本性重估。短期看,行业仍处于估值重构的调整期;长期而言,AI并非简单替代软件,而是推动行业向智能化服务平台转型,美国市场面临结构性分化,而中国SaaS行业凭借数字化转型红利与政策支持,有望走出差异化发展路径。

▶ 抛售潮的触发与蔓延,从单点冲击到全面恐慌
Anthropic新品引发行业颠覆担忧。2026年1月12日,美国AI公司Anthropic发布基于大型语言模型Claude的AI法律自动化插件Claude Cowork,该工具定位为“自动化白领工作流程的生产力工具”,可执行合规追踪、合同审查、简报撰写等多项文书工作,直接动摇了汤森路透、律商联讯等法律科技巨头的商业根基。消息公布后,相关企业股价盘中暴跌超20%,单日市值蒸发近3000亿美元。这款产品的核心冲击在于,它直观展示了通用大模型通过垂类插件,能够以更低成本、更直接的方式完成过去专业软件的核心任务,打破了SaaS的传统模式,引发市场对软件行业定价逻辑与收入模型的普遍怀疑。
从法律科技到全行业的抛售扩散。初始恐慌通过市场机制快速放大:对冲基金大举增加软件类股做空押注,加速抛售潮蔓延;恐慌情绪从法律软件迅速扩散至金融服务、资产管理等多个相关板块,投资者相继抛售持仓;私募股权领域也受到波及,多家投资公司紧急聘请顾问评估投资组合中受AI颠覆风险的业务。此外,抛售潮并非局限于美国市场,亚洲软件、服务及媒体类股也出现回调,其中印度信息技术服务行业受冲击尤为明显,目前交易价格较市场其他部分存在16%折价,而历史上该行业曾享有13%的估值溢价,相对估值出现近30个百分点的大幅波动。
▶ 抛售潮的深层成因:技术冲击、估值泡沫与宏观催化
核心矛盾是AI对软件行业增长逻辑的根本性挑战。长期以来,SaaS公司的高估值建立在两大假设之上,一是“功能叠加 + 按席位计费”的订阅制能持续产生高毛利经常性收入;二是企业客户因更换系统成本高而形成“粘性”,不会轻易终止合同。但AI技术的突破直接挑战了这两大假设:1、 定价逻辑受冲击:通用大模型+垂类插件的模式,可跳过传统软件的功能叠加环节,直接满足核心需求,导致软件产品的差异化优势弱化,面临商品化风险;2、 收入模型受威胁:AI自动化可能导致企业对软件席位的需求减少;3.、竞争格局重构:AI降低了应用开发门槛,使初创公司能更快推出竞争产品,加剧行业价格战与客户流失,同时大型科技公司的AI布局也对传统软件厂商形成挤压。
过高估值的调整。此前市场基于软件行业稳定的订阅收入和可预测增长,给予其高估值溢价。但AI带来的颠覆性风险迫使市场重新评估估值模型,叠加部分软件公司盈利预测下调,形成“估值压缩→盈利下调→进一步抛售”的负面循环。从历史经验看,此次美股软件行业约50%的估值压缩幅度,已接近发达市场出版行业从线下向线上转型时45%-50%的估值压缩水平,但远低于手机行业85%-93%的极端跌幅。
宏观层面的流动性收紧。1、特朗普提名 “鹰派” 人物凯文・沃什接任美联储主席,引发市场对流动性收紧的预期;2、美国1月ADP就业数据仅增加2.2万人,远低于市场预期的4.8万人,企业因经济不确定性收紧IT支出,抑制传统软件采购需求;3、资金从估值较高、不确定性强的软件和AI概念股流出,转向工业、交通运输等低估值防御性板块,并且叠加地缘政治影响,以金银、石油为首的能源与材料板块资金流入量较大。

▶ 市场分歧与未来走向
从当前美股软件服务板块的估值演化来看,板块估值较峰值已压缩约一半,此前增长溢价也已基本消化完毕,行业层面无差别去风险进程大概率已步入尾声。整体来看,软件板块指数及相关ETF的风险收益比已具备吸引力,当前板块超卖格局有望支撑软件指数及相关标的在短期内迎来修复性反弹。但纵观历史叙事,行业在完成一个阶段的估值压缩后,往往进入内部分化加剧的阶段,而非持续的普涨式β修复。这意味着虽板块存在上行动力,但估值的重构与分化还会继续进行。
长期来看,AI对软件行业的影响是重构而非替代:1、产品形态转型:软件将从工具类产品进化为智能化服务平台,AI内化为底层基础能力,承担规则化、重复性工作,软件厂商聚焦提供融合业务理解与复杂决策能力的高价值服务;2、竞争焦点迁移:模型层的商品化速度将快于工作流层,拥有嵌入式垂直工作流、企业分销网络和客户关系的平台型厂商更易捕获价值;3、安全需求升级:AI代理和自主工作流扩大网络攻击面,推动端点安全、身份治理、模型安全等领域需求增长;
与美国成熟的存量市场不同,中国SaaS产业尚处于发展期,各行各业的数字化转型需求持续释放,这为SaaS工具本身提供了广阔的增长空间。因此,AI技术在中国更多地被视为赋能工具,用于提升效率与开辟新市场,而非对现有商业模式的直接颠覆。2025年8月国务院发布的《关于深入实施“人工智能+”行动的意见》,明确提出推动软件企业智能化转型、培育人工智能应用服务商、发展“模型即服务”等新业态,这一顶层设计不仅为行业指明了向智能化服务链升级的方向,也为其提供了坚实的支持环境,使得中国SaaS行业有望在融合AI的过程中,走出与美国不同的特色发展路径,前景值得期待。
07
附录
▶ 估值
▶ 整体情况
今年二月末万得全A指数绝对估值水平为18.58X(处于2010年以来80.1%分位),相比一月末上行0.3x。
今年二月末非金融及两油万得全A绝对估值水平为28.91X(处于2010年以来79.5%分位),相比一月末上行0.9x。

▶ 板块变化
今年二月末创业板指绝对估值水平为40.0X(处于2010年以来41.3%分位),相比一月末上行0.7x。
今年二月末北证50指数绝对估值水平为48.6X(处于历史以来92.8%分位),相比一月末上行2.7x。

今年二月末大盘指数绝对估值水平为12.8X(处于2010年以来73.6%分位),相比一月末下行0.1x。
今年二月末中盘指数绝对估值水平为27.8X(处于2010年以来69.8%分位),相比一月末上行1.2x。

今年二月末小盘指数绝对估值水平为32.6X(处于2010年以来65.9%分位),相比一月末上行1.8x。
今年二月末沪深300指数绝对估值水平为13.5X(处于2010年以来76.4%分位),相比一月末下行0.1x。

今年二月末中证500指数绝对估值水平为31.4X(处于2010年以来69.4%分位),相比一月末上行1.5X 。
今年二月末中证1000指数绝对估值水平为36.8X(处于2010年以来72.9%分位),相比一月末上行1.6X。

▶ 行业变化

分行业来看,国防军工、电子、计算机、社会服务、机械设备的估值水平高于其他行业,银行、建筑装饰、非银、家用电器、石油石化估值水平较低,其中银行的估值水平处于末位。

▶ 全球对比
与世界其他主要股市相比,全部A股的估值处于中高水平。









发表评论
2026-03-02 07:17:46回复