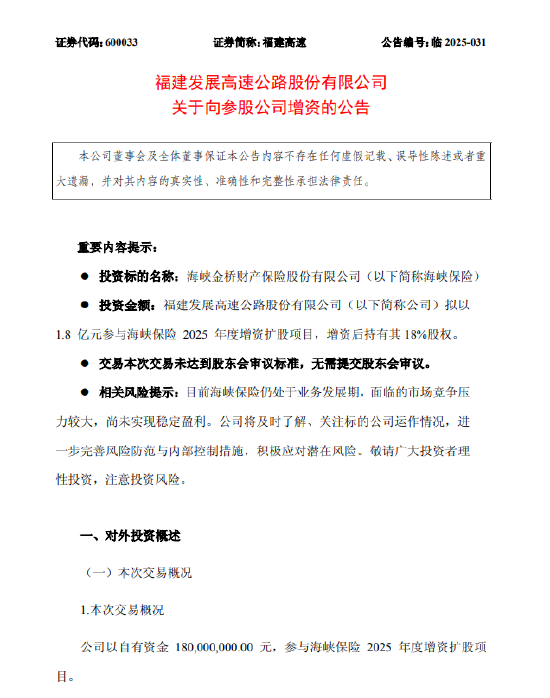
11月27日金融一线消息,福建发展高速公路股份有限公司11月26日发布公告称,拟以1.8亿元参与海峡保险2025年度增资扩股项目,增资后持有其18%股权。
李大霄:重磅利好或暴力反弹
2025年银行年报透视:国有大行阐述私人银行业务战略 股份行亮成绩
伊朗局势更新:特朗普发出严厉警告,巴基斯坦居中斡旋
再议TCL中环,收购IPO失败的一道新能,反遭国金证券下调业绩预期?
伊朗军方:已为特朗普可能的疯狂之举准备了“惊喜”
Alphabet为Gemini增加心理健康功能
巴拿马批准第一量子公司移除已关闭铜矿的库存矿石
白宫试图平息对可能对伊朗使用核武器的猜测
发表评论
2025-11-27 18:59:42回复
2025-11-27 19:20:19回复